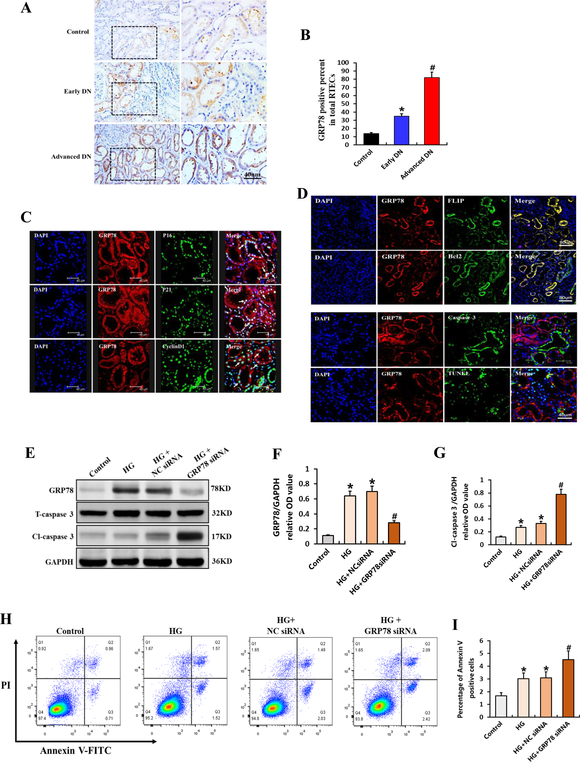
Fig. 6: Role of GRP78 in generating the apoptosis-resistant phenotype of senescent RTECs in DN.

A Representative immunostaining micrographs showing the expression of GRP78 in controls and patients with DN. Scale bar, 40 μm. B Quantification of the percentage of GRP78-positive RTECs. *P < 0.05 versus control; #P < 0.05 versus early DN. C Representative immunofluorescence staining for GRP78 (red) and p16, p21, cyclin D1 (green) in patients with DN. Arrows indicate co-expression in the same tubules. Scale bar, 40 μm. D Immunofluorescence staining for GRP78 (red) and FLIP and Bcl2 (Scale bar, 80 μm); GRP78 and caspase 3, TUNEL (Scale bar, 40 μm). E Western blotting results for the expression of GRP78, total caspase 3, and cleaved caspase 3 in RTECs. F, G Expression levels quantified relative to GAPDH in different groups (n = 4) *P < 0.05 versus control; #P < 0.05 versus HG. H, I Apoptosis rate as detected by flow cytometry and the percentage of Annexin V-positive RTECs (n = 6). Data are expressed as the mean ± SD for each group. *P < 0.05 versus control; #P < 0.05 versus HG.