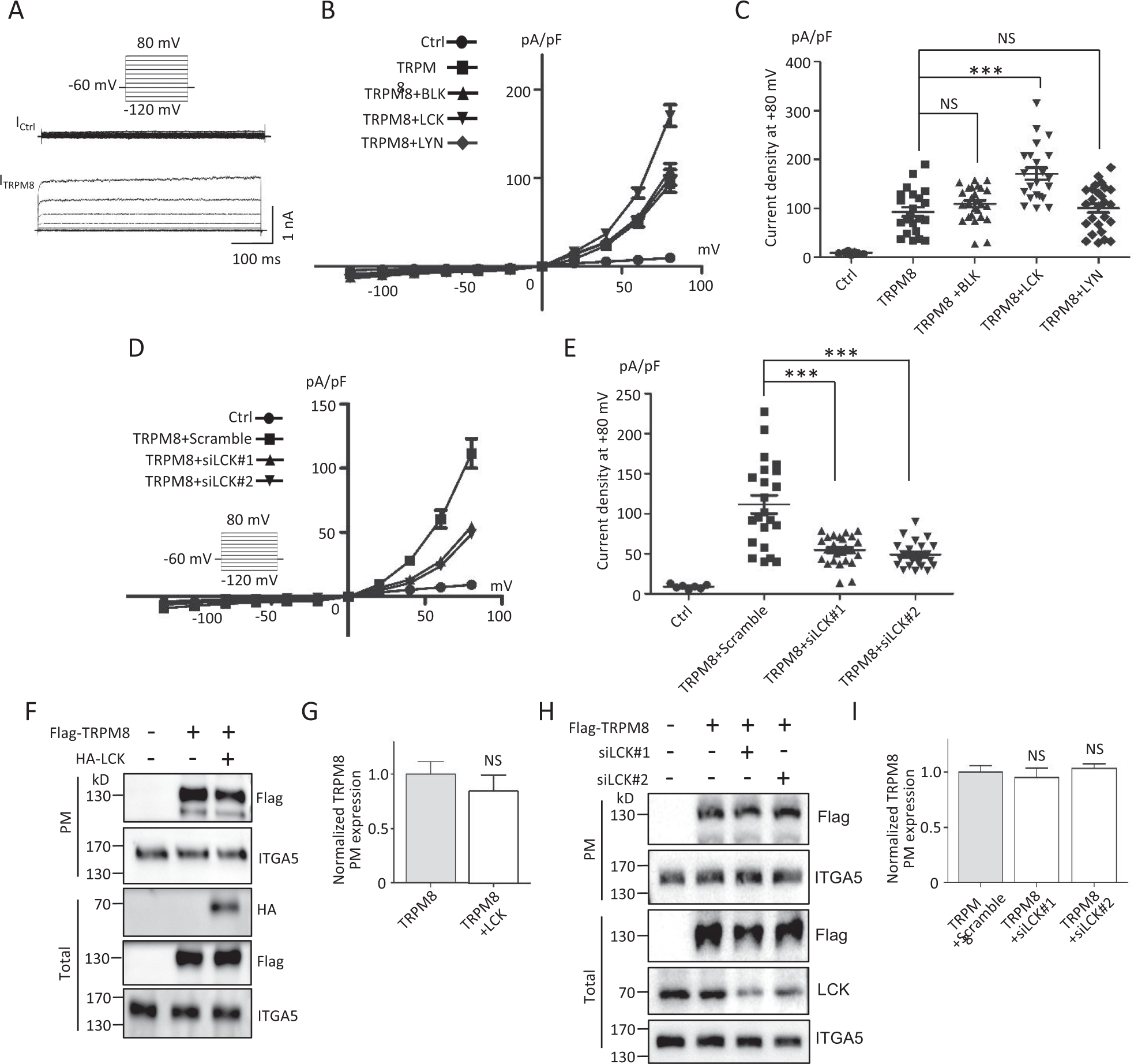
Fig. 2: Functional effects of LCK on TRPM8 in HEK293T cells.

A–E Electrophysiological analysis of LCK on whole-cell TRPM8 currents (ITRPM8) by patch-clamping experiments. A–C Expression constructs for Flag-TRPM8 and pEGFP-N1 were co-transfected with HA-BLK, HA-LCK, HA-LYN, or control vector into HEK293T cells. EGFP-positive cells were selected for recording ITRPM8 (n = 5~20 cells per group). The voltage clamp protocol is shown in the inset of figure. A Representative imaging of ITRPM8. B The relationship of average ITRPM8 densities (ITRPM8 normalized to cell capacitance) and voltage. C Quantification of peak ITRPM8 density on +80 mV as in (B). D, E Similar ITRPM8 recordings as in (A) but HEK293T cells co-expressing Flag-TRPM8 and pEGFP-N1 with siLCK or negative scramble siRNAs. (n = 5~20 cells per group). D The relationship of average ITRPM8 densities and voltage. E Quantification of peak ITRPM8 density on +80 mV as in (D). F–I Cell‐surface biotinylation assays for detecting TRPM8 PM expression. F Representative WB images of TRPM8 on the PM and total lysates from HEK293T cells co-transfected with or without HA-LCK. G Quantification of PM protein expression levels of TRPM8 in (F). H, I Similar experiments in (F) and (G) but cells co-expressing with siLCK or negative scramble siRNAs. ITGA5 (Intergrin α5) was used as a loading control for PM proteins. ***P < 0.001, NS not significant. Data are presented as mean ± SEM. All studies were repeated at least three times.