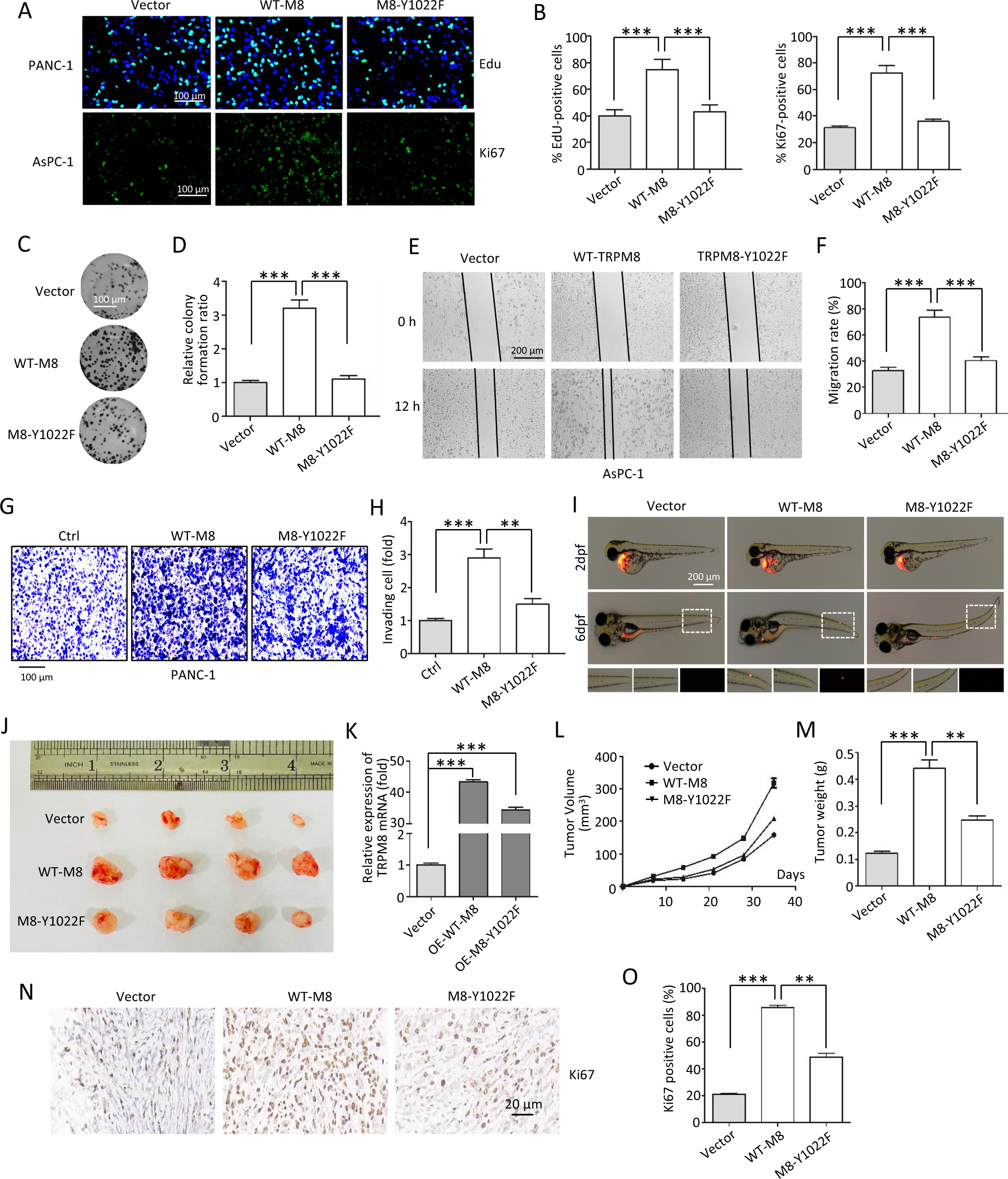
Fig. 8: The role of Y1022 on TRPM8 on tumor cell proliferation, migration, and tumorigenesis.

A–D Cell proliferation assays in vitro. A, B The RFP labeled cell lines of PANC-1 or AsPC-1 cells stably expressing control vector, WT-TRPM8, or mutant TRPM8-Y1022F were constructed and used for EdU incorporation assays (Upper panel) and Ki67 immunofluorescence (Lower panel). Scale bars, 100 µm. C, D Colony formation assays were performed in RFP labeled PANC-1 stably maintained cells. Scale bars, 100 µm. E–I Cell migration assays. Scale bars, 200 µm. E, F Wound-healing assay was performed in RFP labeled AsPC-1 stably maintained cells. G, H Transwell assay was performed in RFP labeled PANC-1 stably maintained cells. Scale bars, 100 µm. I–L Animal xenotransplantation engraftment experiments. I Representative confocal microscopy images of 6 days xenotransplantation of zebrafish injecting with RFP labeled PANC-1 stably maintained cells. Scale bars, 200 µm. J Imaging of tumors excised from the mice subcutaneously injecting RFP labeled PANC-1 stably maintained cells by growth for 5 weeks. K Quantification of the expression of TRPM8 mRNA in (J). L Weights of the excised tumors in each group in (J). M Growth curves showing the changes in the tumor volume in mice in different groups every 5 days from the injection. N Representative H&E staining images and immunohistochemical images of Ki67 in excised tumors tissues. Scale bars, 20 µm. O Quantification of Ki67 expression in (N). **P < 0.01, ***P < 0.001. Data are presented as mean ± SEM. All studies were repeated at least three times.