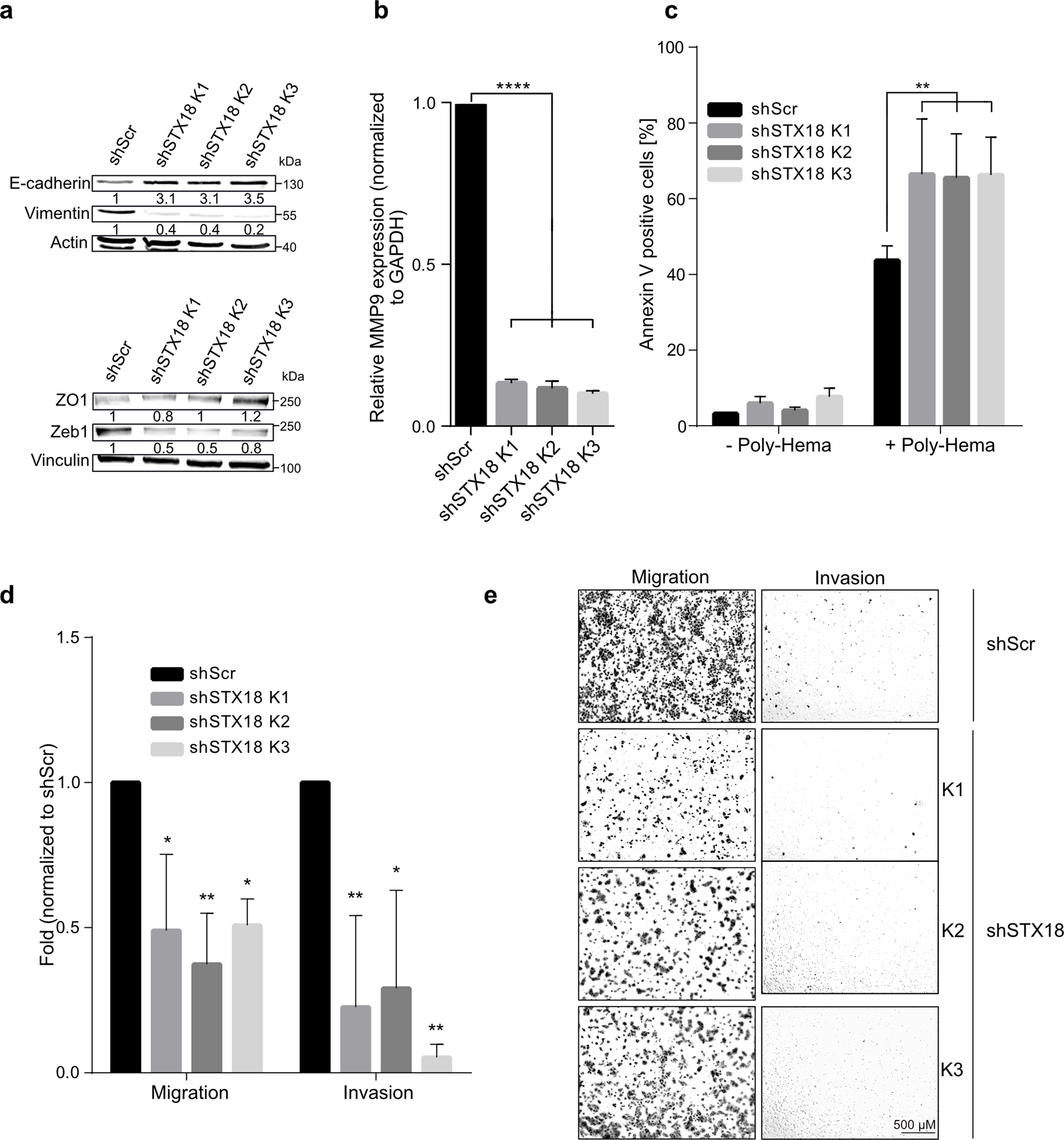
Fig. 5: Syntaxin 18 knockdown leads to an epithelial phenotype and decreased migration and invasion capacities in A549 cells.

a Immunoblotting analysis of E-cadherin, vimentin, ZO-1 and Zeb1 expression. Vinculin and actin were used as controls. After normalization to the loading control, the samples were compared to the shScr sample (set to 1). b RT-qPCR analysis of MMP9 mRNA expression. c Detection by flow cytometry of Annexin V positive cells. Cells were incubated for 72 h on poly(2-hydroxyethyl methacrylate)-coated (Poly-Hema) plates and stained with Annexin V. d Boyden chamber assay for A549 migration and invasion. Cells were seeded on the transwell plate after overnight serum starvation and incubated for 24 h. Migrated and invaded cells were then stained with crystal violet. e Representative pictures from Boyden chamber assay results shown in (d). Scale bar, 500 µm. n = 3 for all experiments.