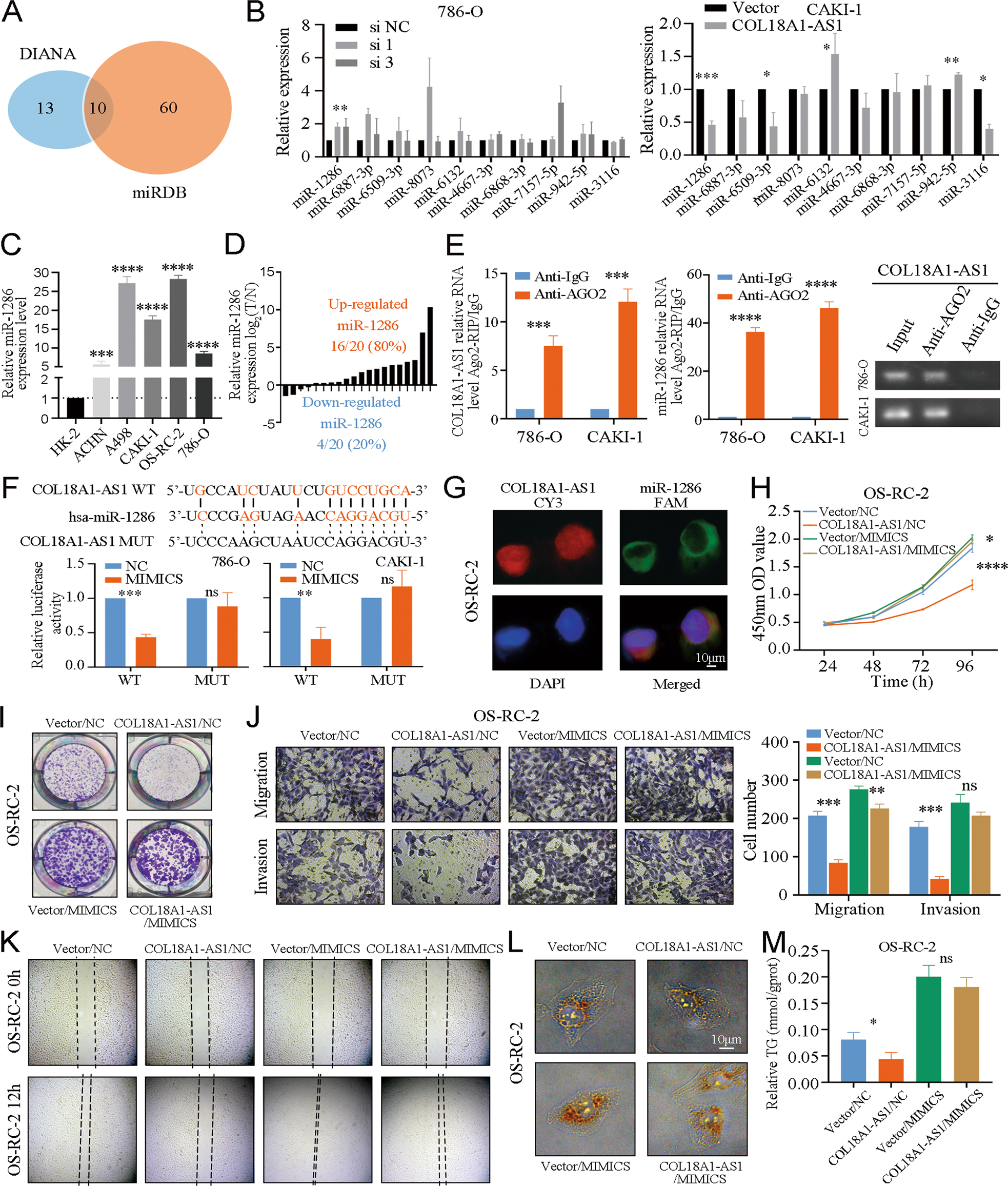
Fig. 4: COL18A1-AS1 interacted with miR-1286 in ccRCC.

A A Venn diagram of two independent miRNA prediction analysis. Blue: DIANA database. Orange: miRDB database. B qRT-PCR results of expression level of candidate miRNAs in 786-O and CAKI-1 cells transfected with si-COL18A1-AS1 or COL18A1-AS1 vector. C The expression level of miR-1286 in RCC cell lines (ACHN, A498, CAKI-1, OS-RC-2, and 786-O) and normal cell line (HK-2). D The expression level of miR-1286 in 20 ccRCC tissues and adjacent normal tissues. E RIP assays showed the abundance of COL18A1-AS1 and miR-1286 in AGO2 complex in CAKI-1 and 786-O cells. F Luciferase reporter assays detected the luciferase activity of COL18A1-AS1-WT or COL18A1-AS1-Mut under miR-1286 MIMICS in CAKI-1 and 786-O cells. G Representative FISH images showed the co-localization of COL18A1-AS1 (red) and miR-1286 (green) in the cytoplasm of 786-O cells. Cell nuclear appear in blue (DAPI). Scale bars, 10 μm. H, I Cell proliferation ability of OS-RC-2 cells co-transfected with COL18A1-AS1 vector and/or miR-1286 MIMICS was determined using CCK8 assays or colony formation assays. J, K Cell migration and invasion ability of OS-RC-2 cells was measured with Transwell assays or wound healing assays (Magnification: ×100 for Transwell assays and x40 for wound healing assays). L Photomicrographs of Oil Red staining of OS-RC-2 cells. Scale bars, 10 μm. M Relative TG (mmol/gprot) levels in OS-RC-2 cells assessed by a triglyceride assay kit. *P < 0.05, **P < 0.01, ***P < 0.001, ****P < 0.0001. Error bars indicate mean ± SD. All the experiments were performed in triplicate.