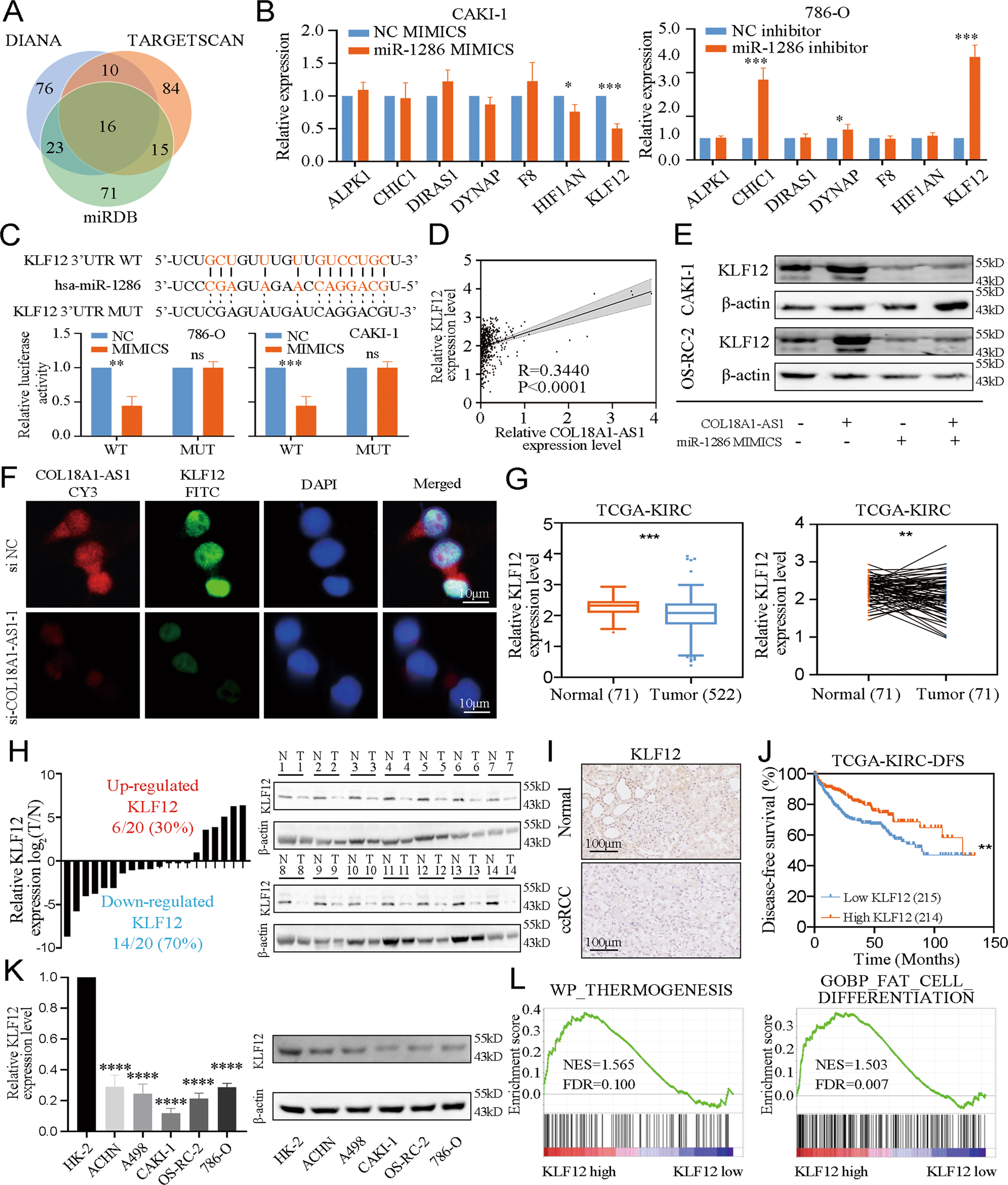
Fig. 5: COL18A1-AS1 regulated the expression of KLF12 through competitively binding with miR-1286 in ccRCC.

A A Venn diagram of three independent miRNA prediction analysis. Blue: DIANA database. Orange: TARGETSCAN database. Green: miRDB database. B qRT-PCR results of expression level of candidate mRNAs in 786-O and CAKI-1 cells transfected with miR-1286 MIMICS or inhibitor. C Luciferase reporter assays detected the luciferase activity of KLF12 3'UTR-WT or KLF12 3'UTR-Mut under miR-1286 MIMICS in CAKI-1 and 786-O cells. D Positive correlation between COL18A1-AS1 and KLF12 expression in ccRCC tissues from TCGA database. E Western blotting analysis of KLF12 protein in CAKI-1 and OS-RC-2 cells co-transfected with COL18A1-AS1 vector and/or miR-1286 MIMICS. F Representative FISH and IF images showed the expression level of COL18A1-AS1 (red) and KLF12 (green) in 786-O cells. Cell nuclear appear in blue (DAPI). Scale bars, 10 μm. G The expression level of KLF12 in normal renal and ccRCC tissues from TCGA database (unpaired or paired). H qRT-PCR and Western blotting assays showed the expression level of KLF12 in ccRCC tissues and adjacent normal tissues. I IHC for KLF12 in ccRCC tissues and paired normal tissues. Scale bars, 100 μm. J The Kaplan–Meier curve of KLF12 in ccRCC for disease-free survival. K qRT-PCR and Western blotting assays showed the expression level of KLF12 in RCC cell lines (ACHN, A498, CAKI-1, OS-RC-2 and 786-O) and normal cell line (HK-2). L GSEA for the correlations between the thermogenesis and fat cell differentiation signaling pathway in ccRCC with the levels of the KLF12 mRNA, according to GEO database (GSE53757). FDR < 0.25 and P < 0.05 were considered statistically significant. *P < 0.05, **P < 0.01, ***P < 0.001, ****P < 0.0001. Error bars indicate mean ± SD. All the experiments were performed in triplicate.