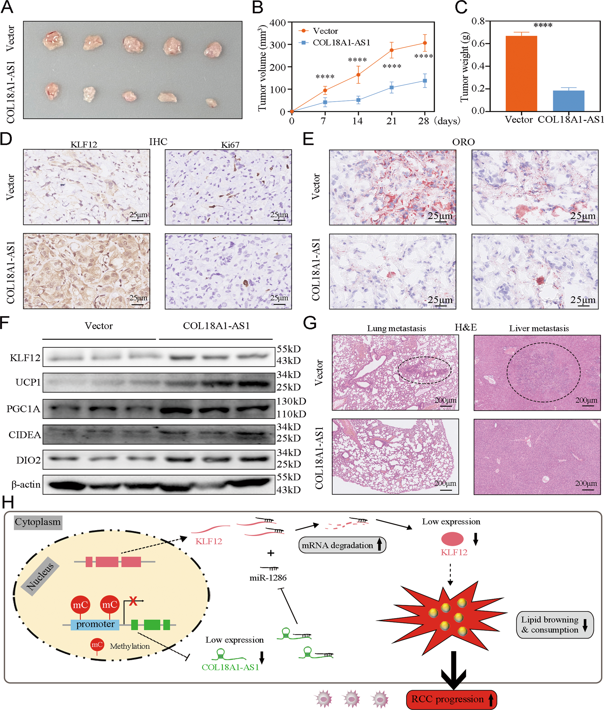
Fig. 7: COL18A1-AS1 promoted tumor slimming and repressed ccRCC progression in vivo.

A OS-RC-2 cells with COL18A1-AS1 stably overexpressed were subcutaneously injected into nude mice. B, C The volume and weight of xenograft tumors in two groups (n = 5). D IHC assays were performed to measure KLF12 and the marker of tumor malignancy (Ki67) expression levels in two groups. Scale bars, 25 μm. E Oil Red staining of the tumor xenografts from the COL18A1-AS1-overexpressing and control groups. Scale bars, 25 μm. F Western blotting assays were performed to measure KLF12 and the markers of lipid browning (UCP1, PGCIA, CIDEA, and DIO2) expression levels in two groups. G H&E staining of the lung metastasis and liver metastasis from the COL18A1-AS1-overexpressing and control groups. Scale bars, 200 μm. H Schematic diagram illustrated that methylation of the COL18A1-AS1 promoter region in ccRCC inhibited the expression of COL18A1-AS1, thus leaded to lipid abnormal accumulation and RCC progression via miR-1286/KLF12 axis. *P < 0.05, **P < 0.01, ***P < 0.001, ****P < 0.0001. Error bars indicate mean ± SD. All the experiments were performed in triplicate.