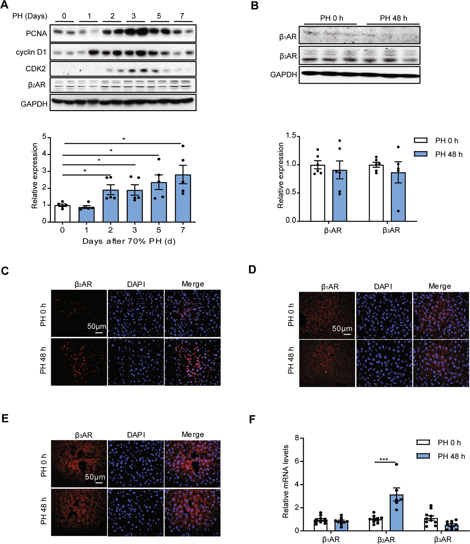
Fig. 1: β2AR was upregulated during liver regeneration induced by 70% PH.
From: β2-adrenergic receptor promotes liver regeneration partially through crosstalk with c-met

A Protein expression levels of β2AR, PCNA, cyclin D1 and CDK2 in the liver at the indicated times post PH. B Protein expression levels of β1AR and β3AR 48 h post PH (n = 5–6). C–E Immunofluorescence staining of PH mouse livers for the indicated proteins. F The mRNA levels of βARs 48 h post-PH. Data are shown as means ± SEM. *P < 0.05, **P < 0.01, ***P < 0.001 by two-tailed Student’s t test.