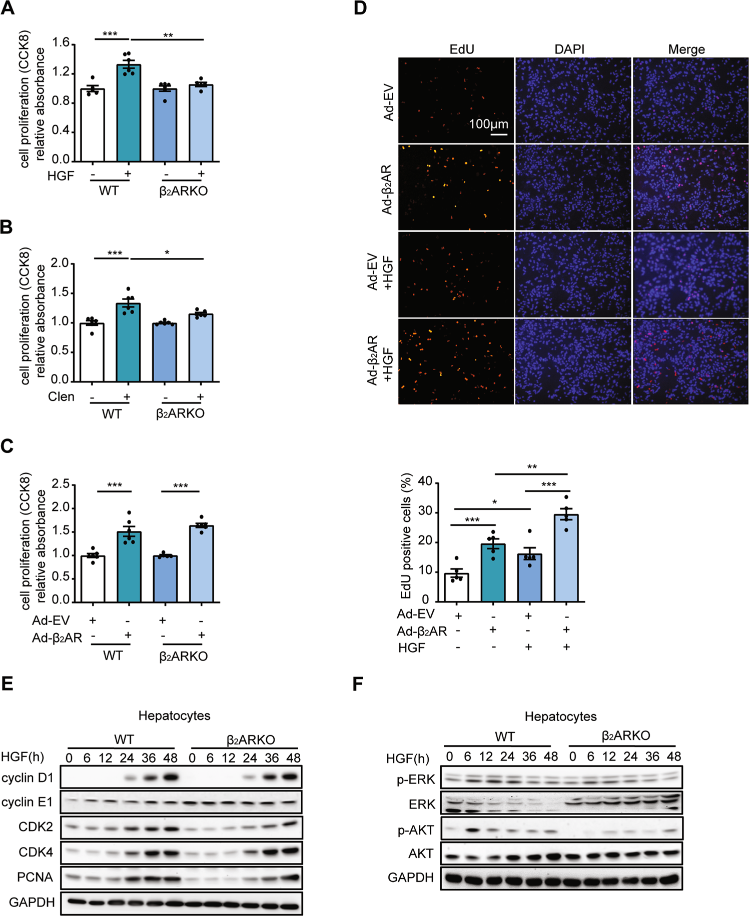
Fig. 5: β2AR was essential for the regulation of hepatocyte proliferation.
From: β2-adrenergic receptor promotes liver regeneration partially through crosstalk with c-met

A Primary hepatocytes from WT and β2ARKO mice were treated with HGF (40 ng/ml) for 24 h, and then a CCK-8 assay was performed. B Primary hepatocytes from WT and β2ARKO mice were treated with Clen (clenbuterol, 10−6 mol/L) for 24 h, and then a CCK-8 assay was performed. C Primary hepatocytes from WT and β2ARKO mice were treated with Ad-EV or Ad-β2AR for 24 h, and then a CCK-8 assay was performed. D EdU staining was performed in Ad-β2AR- and Ad-EV-treated hepatocytes in the presence or absence of HGF. The percentage of EdU-positive cells was analyzed. E Primary hepatocytes from WT and β2ARKO mice were treated with HGF for the indicated times. Western blot analysis of cell cycle markers was performed. F Western blot analysis of p-ERK/ERK and p-AKT/AKT. Data are shown as means ± SEM. *P < 0.05, **P < 0.01, ***P < 0.001 by one-way ANOVA and post hoc Tukey’s test.