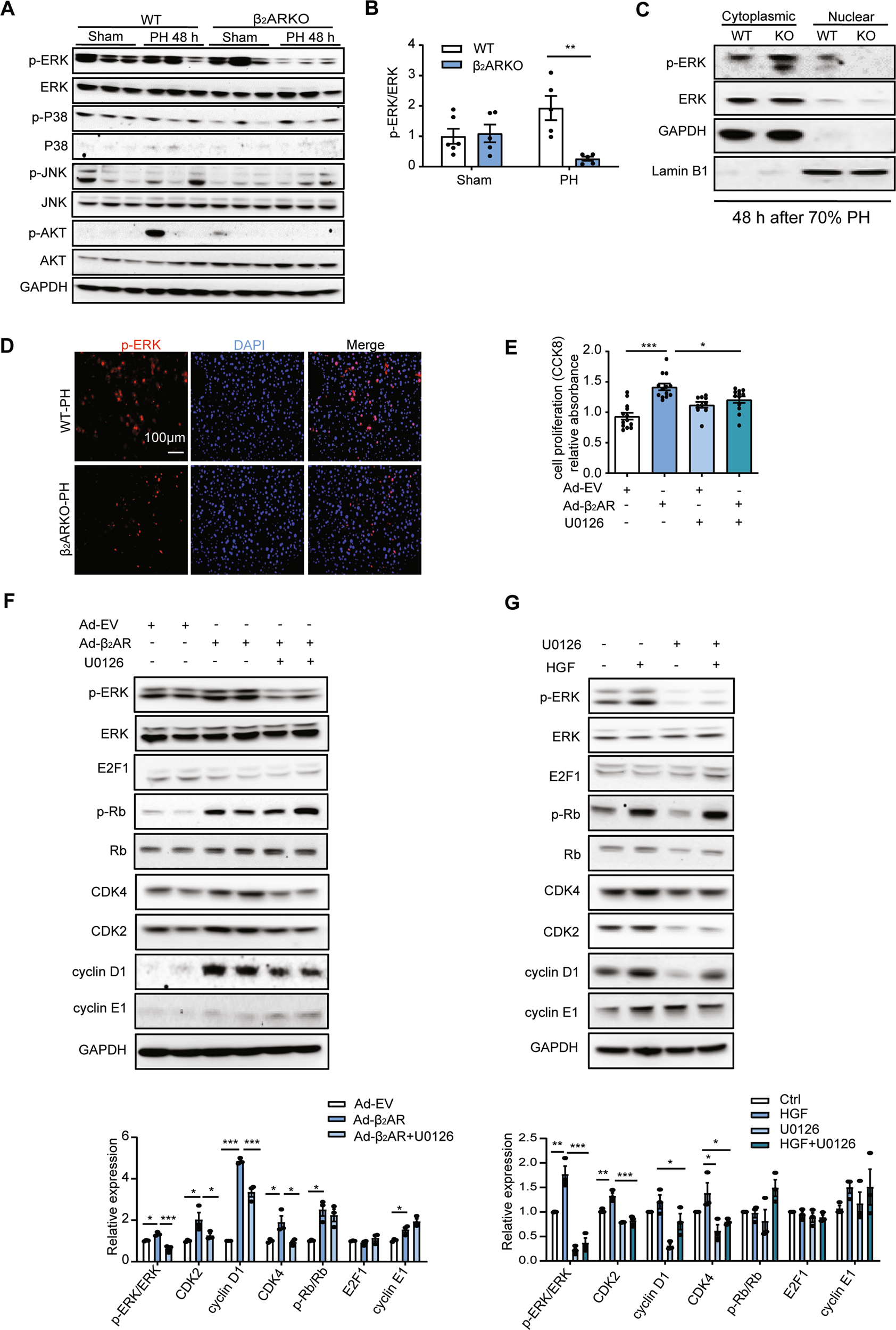
Fig. 7: β2AR-mediated cell proliferation was partially dependent on ERK signaling.
From: β2-adrenergic receptor promotes liver regeneration partially through crosstalk with c-met

A The protein levels of p-ERK/ERK, p-P38/P38, p-JNK/JNK and p-AKT/AKT in β2ARKO and WT mouse livers 48 h post PH. B Quantitative analysis of immunoblotting (n = 5–6). C Immunoblotting for cytoplasmic and nuclear p-ERK and ERK in β2ARKO and WT mouse livers 48 h post PH. D Immunofluorescence of p-ERK demonstrated that p-ERK failed to enter the nucleus in β2ARKO mouse livers post PH. Data are shown as means ± SEM. *P < 0.05, **P < 0.01, ***P < 0.001 with a two-tailed Student’s t test in (B). E Primary hepatocytes were treated with β2AR virus in the presence or absence of the ERK inhibitor U0126, and then a CCK-8 assay was performed. F Western blot analysis of the protein levels of cell cycle markers in hepatocytes treated with β2AR virus in the presence or absence of the ERK inhibitor U0126. G Western blot analysis of the protein levels of cell cycle markers in hepatocytes pretreated with U0126 in the presence or absence of HGF. Data are shown as means ± SEM. *P < 0.05, **P < 0.01, ***P < 0.001 by one-way ANOVA and post hoc Tukey’s test in (E–G).