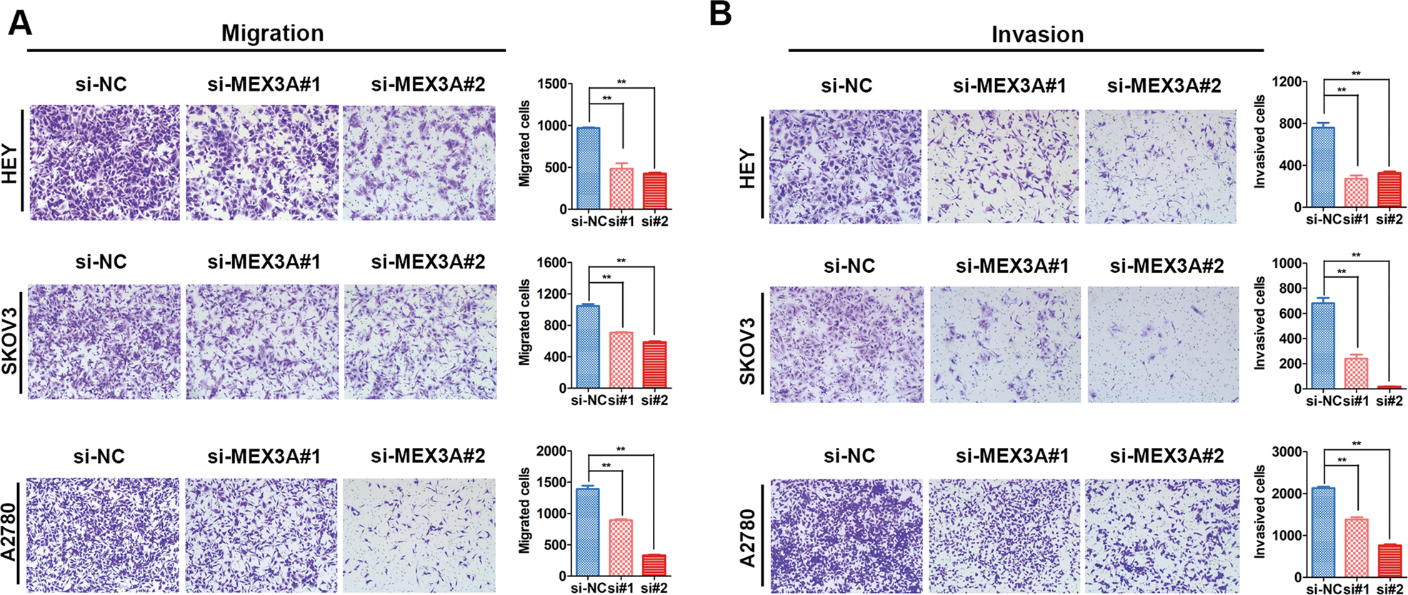
Fig. 3: MEX3A downregulating suppresses the metastasis of ovarian cancer cells.

A Transwell assays were used to evaluate the effect of MEX3A expression on the migration of ovarian cancer cells (n = 5 biologically independent samples). B Transwell assays were used to evaluate the effect of MEX3A expression on the invasion of ovarian cancer cells (n = 5 biologically independent samples). P-value was obtained by unpaired t-test. Results represent the mean ± SD of three independent experiments. *P < 0.05, **P < 0.01.