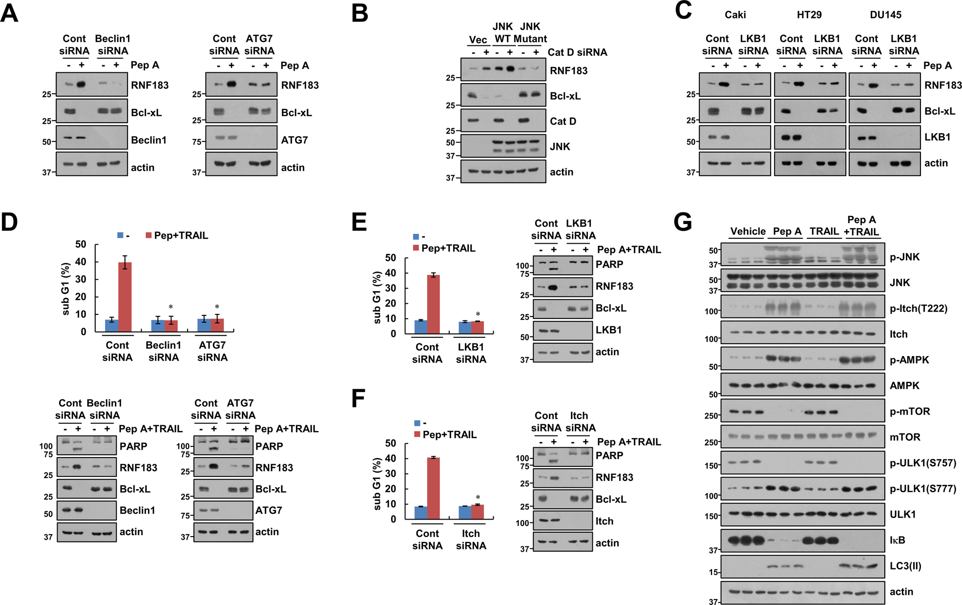
Fig. 6: Autophagy-dependent degradation of IκB increases RNF183 expression.

A Caki cells were transiently transfected with Cont siRNA, Beclin1 siRNA, and ATG7 siRNA; they were further treated with 2 μM Pep A for 24 h. B Caki cells were transiently co-transfected with Cont siRNA or Cat D siRNA and JNK WT or JNK mutant for 24 h. C Cancer cells (Caki, HT29, and DU145) cells were transiently transfected with Cont siRNA or LKB1 siRNA, and they were then treated with 2 μM Pep A for 24 h. D–F Caki cells were transiently transfected with Cont siRNA, Beclin1 siRNA (D), ATG7 siRNA (D), LKB1 siRNA (E), and Itch siRNA (F), and they were further treated with 2 μM Pep A and 50 ng/mL TRAIL for 24 h. G Mice were treated with 5 mg/kg Pep A, 3 mg/kg GST-TRAIL, a combination of Pep A and GST-TRAIL, or vehicle for 16 days. Protein expression was measured via western blotting (A–G). Apoptosis was measured via flow cytometry (D–F). Values in the graphs (D–F) represent mean ± SD of three independent experiments. *p < 0.01 compared to Pep A plus TRAIL in Cont siRNA.