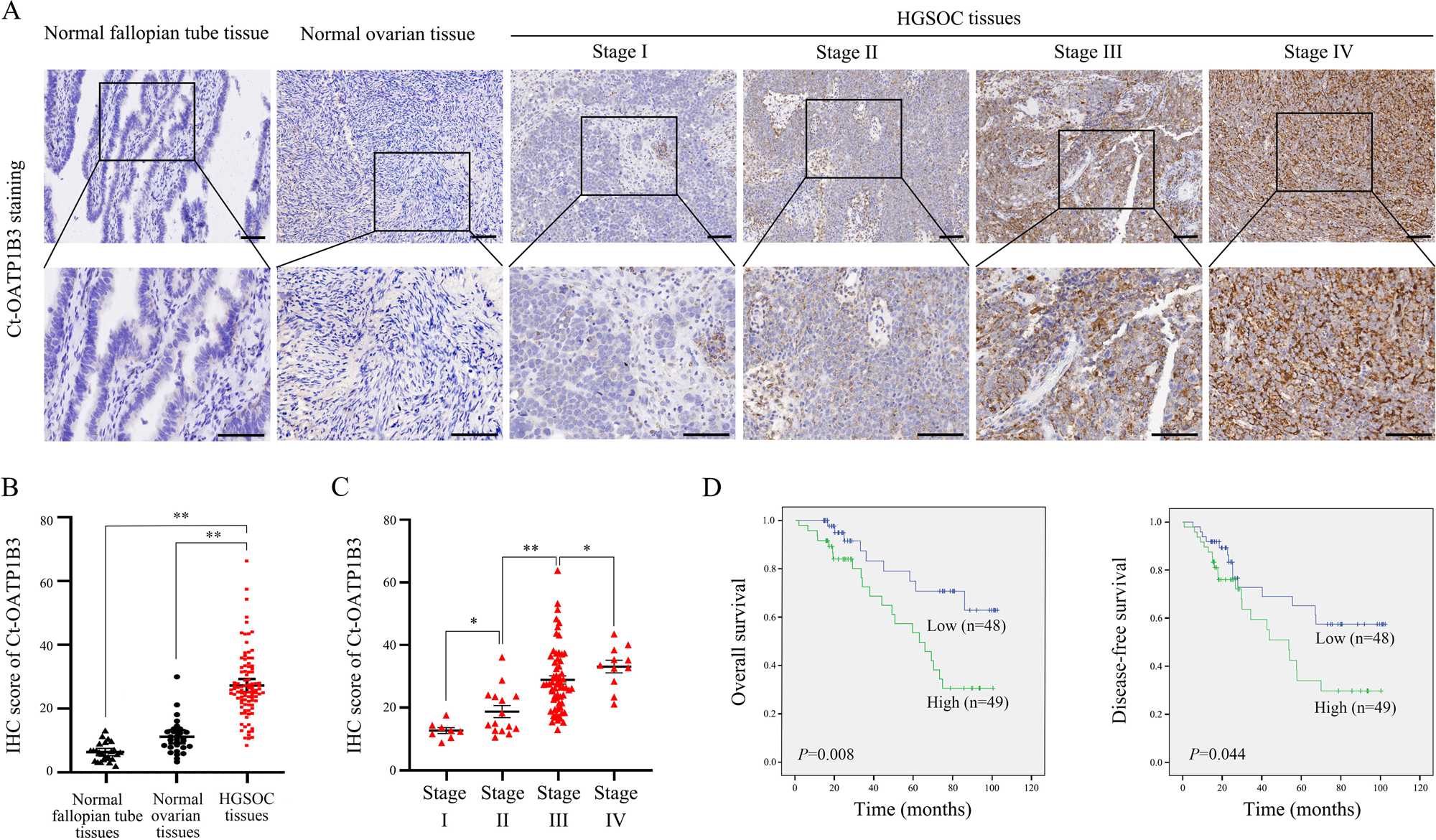
Fig. 1: Increased Ct-OATP1B3 expression in HGSOC tissues is correlated with advanced tumor stage and poor clinical outcomes.

A Representative images of Ct-OATP1B3 staining in normal fallopian tube samples, normal ovarian epithelial samples, and different FIGO-staged HGSOC tissues. Scale bar, 100 μm. B Quantification of Ct-OATP1B3 staining in 97 HGSOC and normal tissues. C Quantification of Ct-OATP1B3 staining in different FIGO-staged HGSOC tissues. D Kaplan–Meier curves for OS and DFS of HGSOC patients with low and high expression of Ct-OATP1B3. *P < 0.05, **P < 0.01.