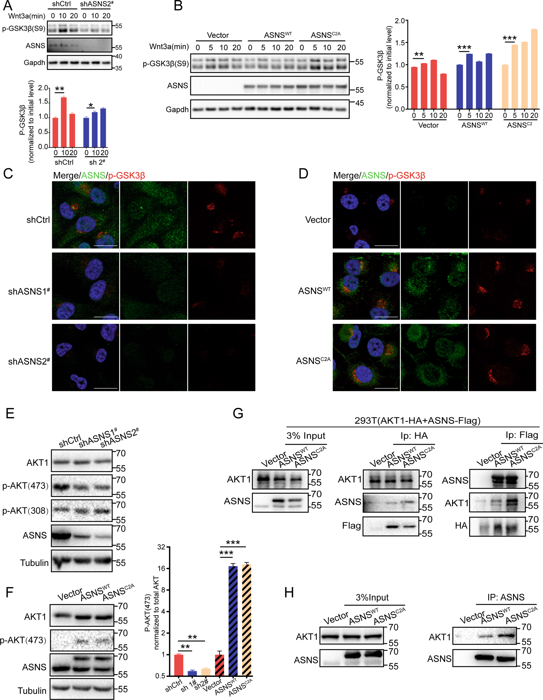
Fig. 6: ASNS interacts with AKT and promotes GSK3β phosphorylation on ser9.

p-GSK3β(S9) was an inactivated type of GSK3β, under Wnt3a treatment, the whole-cell phosphorylated GSK3β level was extracted by 2% SDS lysis buffer and detected by western blot in ASNS knockdown (A) and overexpressed (B) cell lines. C, D cells were permeabilized by 0.1% Triton X100 for 10 min, then phosphorylated GSK3β levels were detected by immunofluorescence. AKT was an essential upstream protein for GSK3β phosphorylation. Total AKT and phosphorylated AKT (active) levels were detected in ASNS knocked down (E) and overexpressed (F) cell lines. G AKT-HA and ASNS-FLAG plasmids were transfected into HEK-293T cell lines for 2 days, then purified AKT or ASNS proteins by magnetic beads for co-immunoprecipitated detection. H ASNS proteins were purified by IgG magnetic beads, then targeted for co-immunoprecipitated detection. The different protein levels between groups were tested by Student’s t test. Error bars were expressed as mean ± S.D. P < 0.05 is significant statistic difference, *p < 0.05, **p < 0.01, ***p < 0.001. Representative images from three independent experiments are shown.