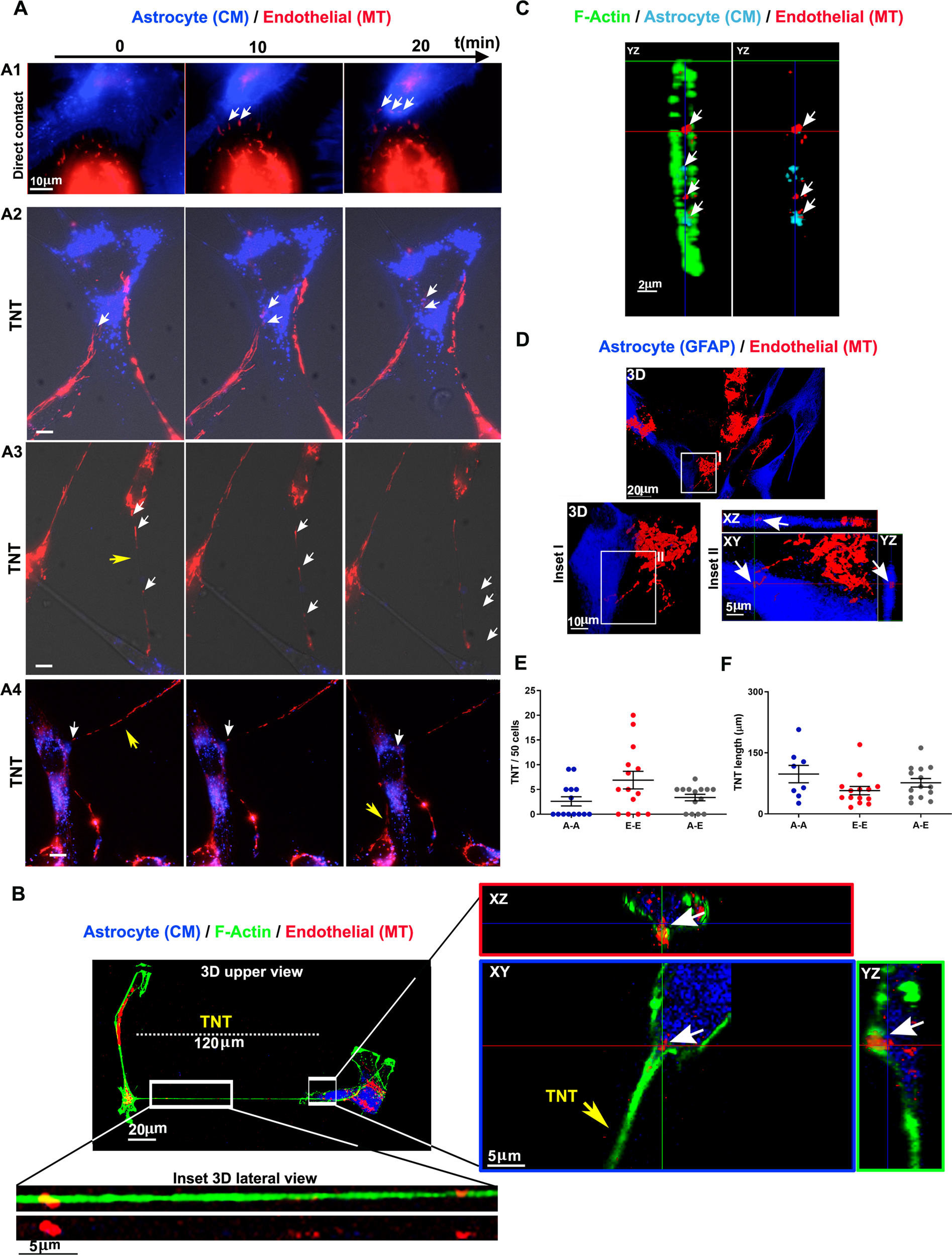
Fig. 2: Endothelial cells transfer functional mitochondria to astrocytes via TNT.
From: Role of pericytes in blood–brain barrier preservation during ischemia through tunneling nanotubes

Functional mitochondria of endothelial cells were stained with MT (red), while astrocyte membranes were labeled with CM (blue). Live-stained cells were co-cultured and analyzed for intercellular mitochondria transport by time-lapse and confocal fluorescence microscopy. A Live-cell time-lapse analysis of mitochondrial trafficking. One hour after seeding, red-mitochondria (white arrows) from endothelial cells were actively transferred to astrocytes at cell-to-cell contacts (panel A1, Suppl. Movie #8). After a few hours and up to 24–48 h, long intercellular TNT connected astrocytes with endothelial cells and transferred mitochondria (white arrows) from endothelial cells to astrocytes (A2-A4; Suppl. Movie #9). Representative frames from N = 7 independent preparations, with > 10 sampled areas per experiment. B Confocal imaging of a long endothelial cell-astrocyte TNT. 3D reconstruction of XY confocal planes of a 120 µm-long TNT connecting an astrocyte (GFAP, blue) to an endothelial cell. The magnified inset reported at the bottom, shows the 3D reconstruction of endothelial mitochondria (red) traveling along the TNT (actin, green). The magnified inset reported on the right shows a single XY plane and XZ/YZ projections of a TNT attached to the astrocyte in which endothelial mitochondria are localized. C Confocal microscopy analysis of F-actin (green), astrocyte plasma membrane and internalized vesicles (cyano), and endothelial mitochondria (red). Note the presence of endothelial-derived mitochondria inside the astrocyte. Representative frames from N = 3 independent preparations, with > 10 sampled areas per experiment. D GFAP immunofluorescence analysis. 3D reconstruction, XY plane and Z-projections show the presence of endothelial mitochondria inside a GFAP-positive astrocyte. Representative images from N = 3 independent preparations, with > 10 sampled areas per experiment. E Quantification of homotypic-TNT (A-A or E-E) and heterotypic-TNT (A–E) number after 24 h of co-culture. A single dot represents the TNT number/field of 50 cells. F Quantification of homotypic and heterotypic TNT length after 24 h of co-culture. In E, F: N = 3 independent experiments with > 10 sampled areas per experiment. Kruskal–Wallis/Dunn’s tests.