Fig. 3: Meds433 impedes tumor growth in 3D co-culture and xenograft mice.
From: Dihydroorotate dehydrogenase inhibition reveals metabolic vulnerability in chronic myeloid leukemia

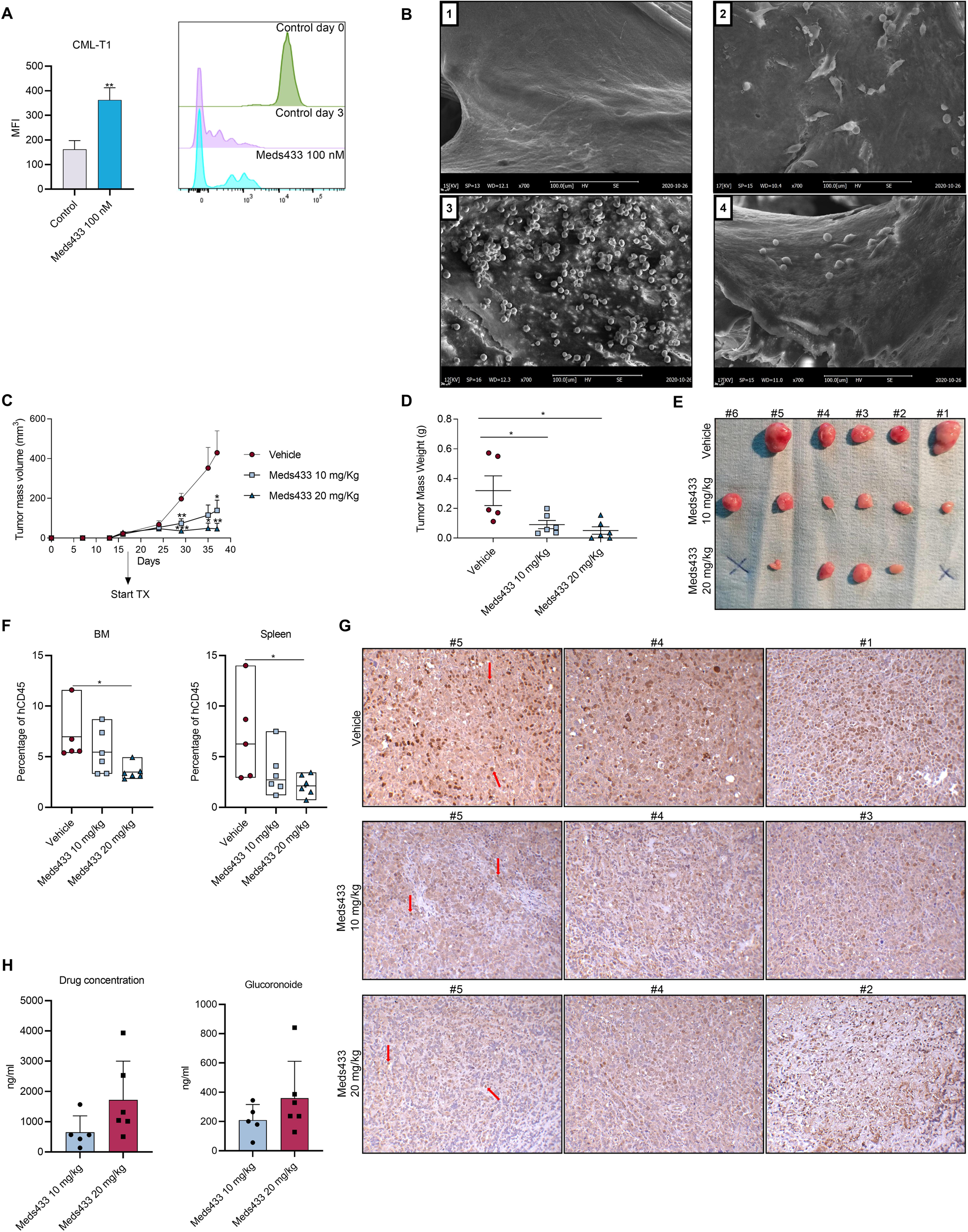
A shows mean fluorescent intensity (MFI) of CFSE-labeled CML-T1 treated with 100 nM Meds433 for 3 days in a 3D co-culture platform (n:3) (a higher, mean fluorescent intensity, MFI, means that cells are non-proliferative while a lower MFI means that cells proliferate more and CFSE dye is divided between daughter cells). (B) demonstrates electron microscopy images of the 3D co-culture platform. B1 shows demineralized bone matrix (DBM) treated with collagen type 1. B2 shows mesenchymal stromal cells (MSCs) in the DBM scaffold. B3 shows the addition of labeled CML-T1 with CFSE to the MSCs in the scaffold. B4 displays a 3D co-culture condition treated with 100 nM Meds433. C, D represent KU-812-derived tumor mass volume and tumor weight after the treatment with 10 and 20 mg/kg Meds433, respectively. E represents the morphology of tumors treated with Meds433. Noteworthy, the administration of Meds433 20 mg/kg eliminated tumors in two mice. F shows tumor burden after the treatment with 10 and 20 mg/kg Meds433 in BM and spleen. G displays an immunohistochemical analysis of Ki67 expression in the vehicle, 10 mg/kg, and 20 mg/kg Meds433 treated mice (×20 magnification). Arrows indicate Ki67-positive cells and the number is related to tumors of each mouse displayed in E. H represents drug concentration and Glucoronoide as the drug metabolite in the plasma of treated mice. *p < 0.05, **p < 0.01, ***p < 0.001.