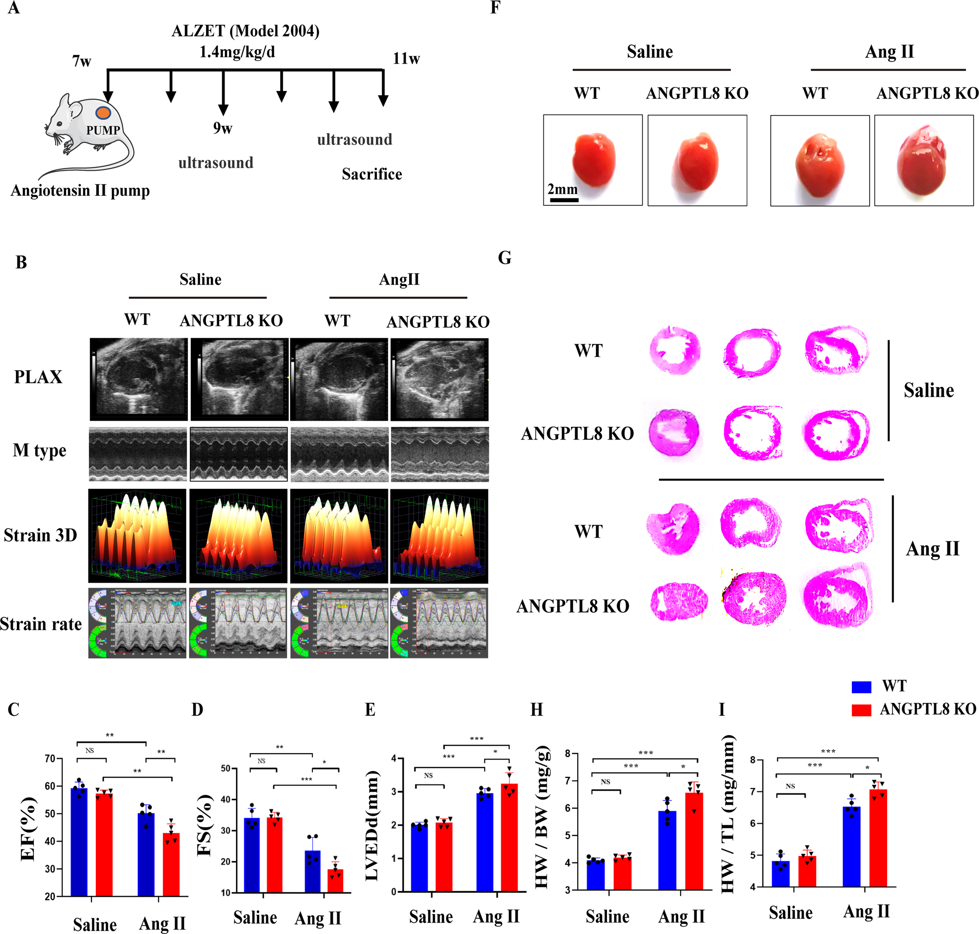
Fig. 2: ANGPTL8 deficiency accelerated cardiac hypertrophy induced by Ang II infusion.
From: ANGPTL8 is a negative regulator in pathological cardiac hypertrophy

A Cardiac hypertrophy in mice was induced by Ang II infusion for 4 weeks. B Echocardiographic assessments of cardiac function in WT and ANGPTL8-KO mice at 4 weeks of Ang II infusion. PLAX = Long axis of the heart, M model (M type), Three-dimensional deformation ability (Strain 3D&strain rate), n = 4~6 per group. C–E Ejection fraction (EF%), fraction shortening (FS%) and left ventricular end-diastolic dimension (LVEDd) were assessed by echocardiography in WT and ANGPTL8-KO mice at 4 weeks after saline or Ang II infusion (n = 5, NS no significant difference, *P < 0.05, **P < 0.01, ***P < 0.001). F Representative images of the gross cardiac morphology used for HW/BW and HW/HL calculation (scale bar, 2 mm) (n = 5). G Representative images of transverse sections stained with H&E (scale bar, 0.5 cm, n = 5). H, I Bar graphs showing quantitative data for HW/BW or HW/TL (n = 5 per group, NS no significant difference, *P < 0.05, ***P < 0.001).