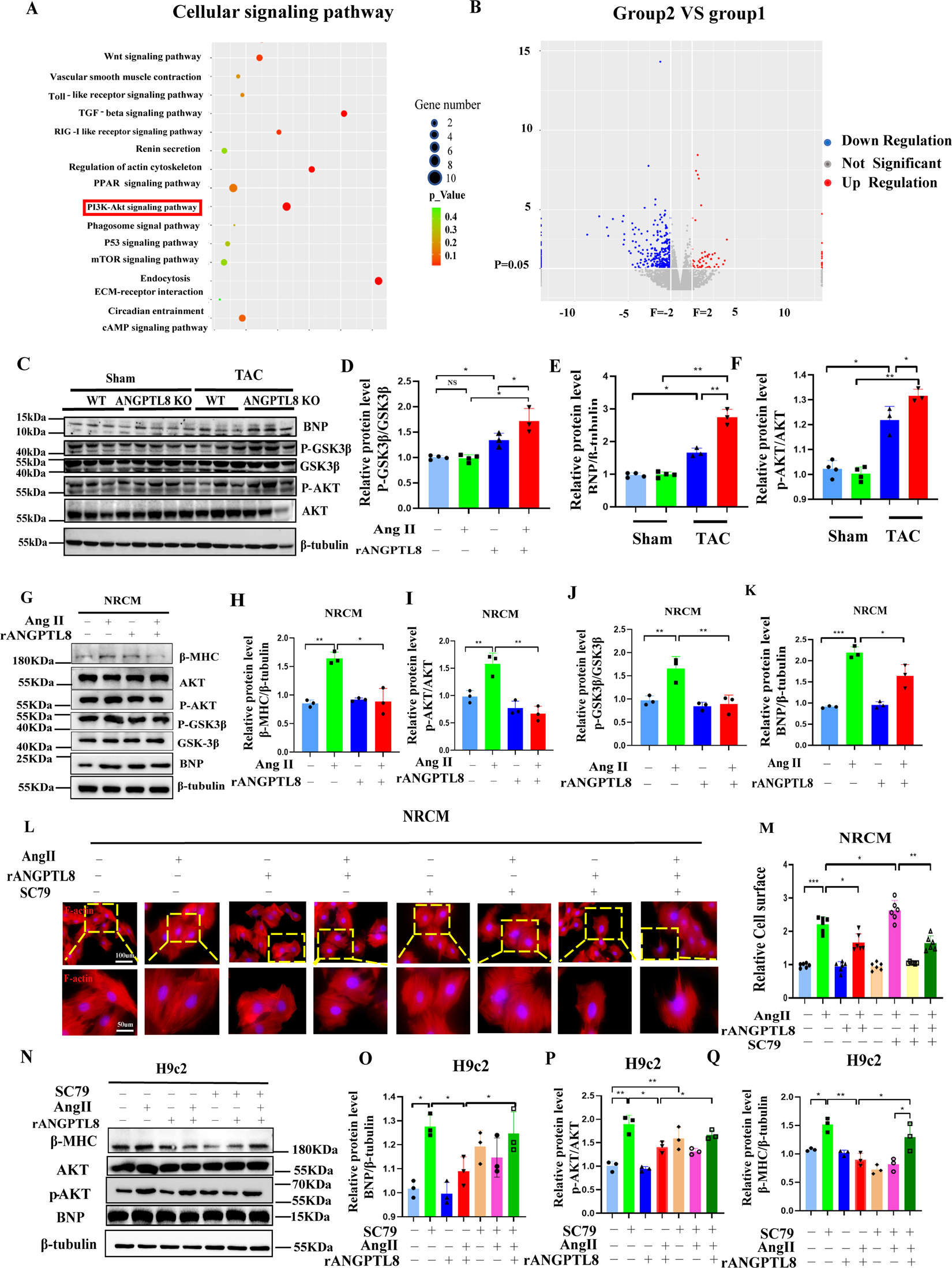
Fig. 7: Effects of ANGPTL8 on the Akt/GSK-3β signaling pathway.
From: ANGPTL8 is a negative regulator in pathological cardiac hypertrophy

A Kyoto Encyclopedia of Genes and Genomes pathway enrichment analysis of the identified differentially expressed genes based on RNA-seq data set from the hearts of wild-type (WT) or ANGPTL8 KO mice at 4 weeks after Ang II infusion (n = 3 in each group). B Volcano plot of relative RNA expression from the hearts of WT mice infused with Ang II for 4 weeks compared to ANGPTL8 KO mice. Genes in the upper left and right quadrants are significantly differentially expressed (microarray, n = 2 per group). C–F Western blots and quantification of BNP and total and phosphorylated levels of GSK-3β and Akt proteins in cardiac tissues from WT and ANGPTL8-KO mice subjected to sham (n = 4) or TAC (n = 3). G–K The effect of rANGPTL8 on NRCM hypertrophy induced by Ang II and Western blotting was used to detect the hypertrophic markers β-MHC and BNP and the total and phosphorylated protein levels of GSK-3β and Akt. Representative western blots (G) and quantitative results (H–K) of these hypertrophic markers and signaling proteins (n = 3 in each group). L Microscopy images of NRCM hypertrophy treated with rANGPTL8 or the Akt activator SC79 (scale bars, 100 μm and 50 μm, respectively). M Quantitative data of the cell surface of NRCMs in the indicated groups (n > 50 cells in each group, 6 independent experiments). N–Q Representative western blots and quantitative results of BNP, β-MHC, total Akt and phosphorylated Akt in H9c2 cells hypertrophy induced by Ang II (1 µM) in the presence of SC79 and/or rANGPTL8 (n = 3 in each group). *P < 0.05, **P < 0.01.