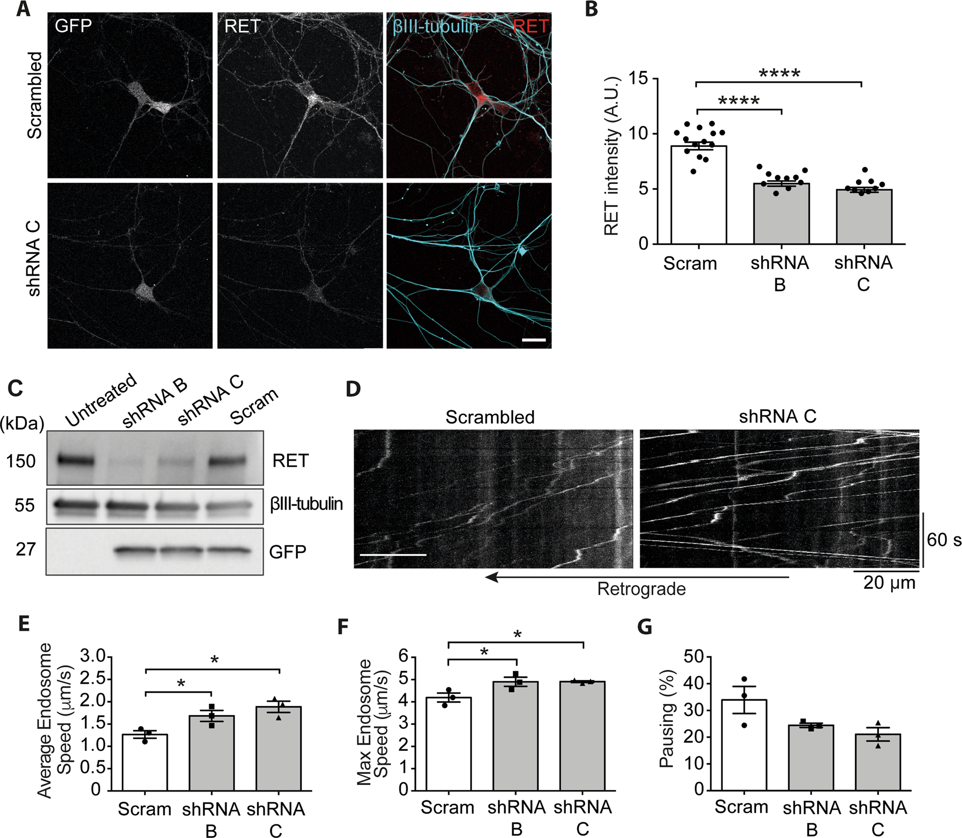
Fig. 4: RET knockdown mimics the effect of pharmacological RET inhibition on axonal transport.

A Representative images of RET, βIII-tubulin and GFP staining in primary MN cultures transduced with scrambled control (Scram) or RET-targeting shRNA (shRNA C). Scale bar, 20 µm. B Quantification of RET signal using a βIII-tubulin mask, as shown in A. ****p < 0.0001 and determined by a one-way ANOVA. C Representative western blot showing RET, GFP and βIII-tubulin levels in primary MN lysates after transduction with lentiviral particles expressing RET-targeting shRNA B, C and scrambled control (Scram). D Representative kymographs from RET knockdown transport experiments. E–G Primary ventral horn neurons after RET knockdown showing the E mean signalling endosome transport speed (*p < 0.05 one-way ANOVA with multiple comparisons), F maximum endosome track speed (*p < 0.05 one-way ANOVA with multiple comparisons), and G percentage pausing. N = 3 biological replicates, bars represent mean ± SEM. Scrambled results were collected from 172 endosomes in 19 videos for a total of 16,870 single movements. The shRNA B data set was collected from 162 endosomes in 17 videos for 14,145 single movements. The shRNA C data set was collected from 107 endosomes in 11 videos for 8080 single movements.