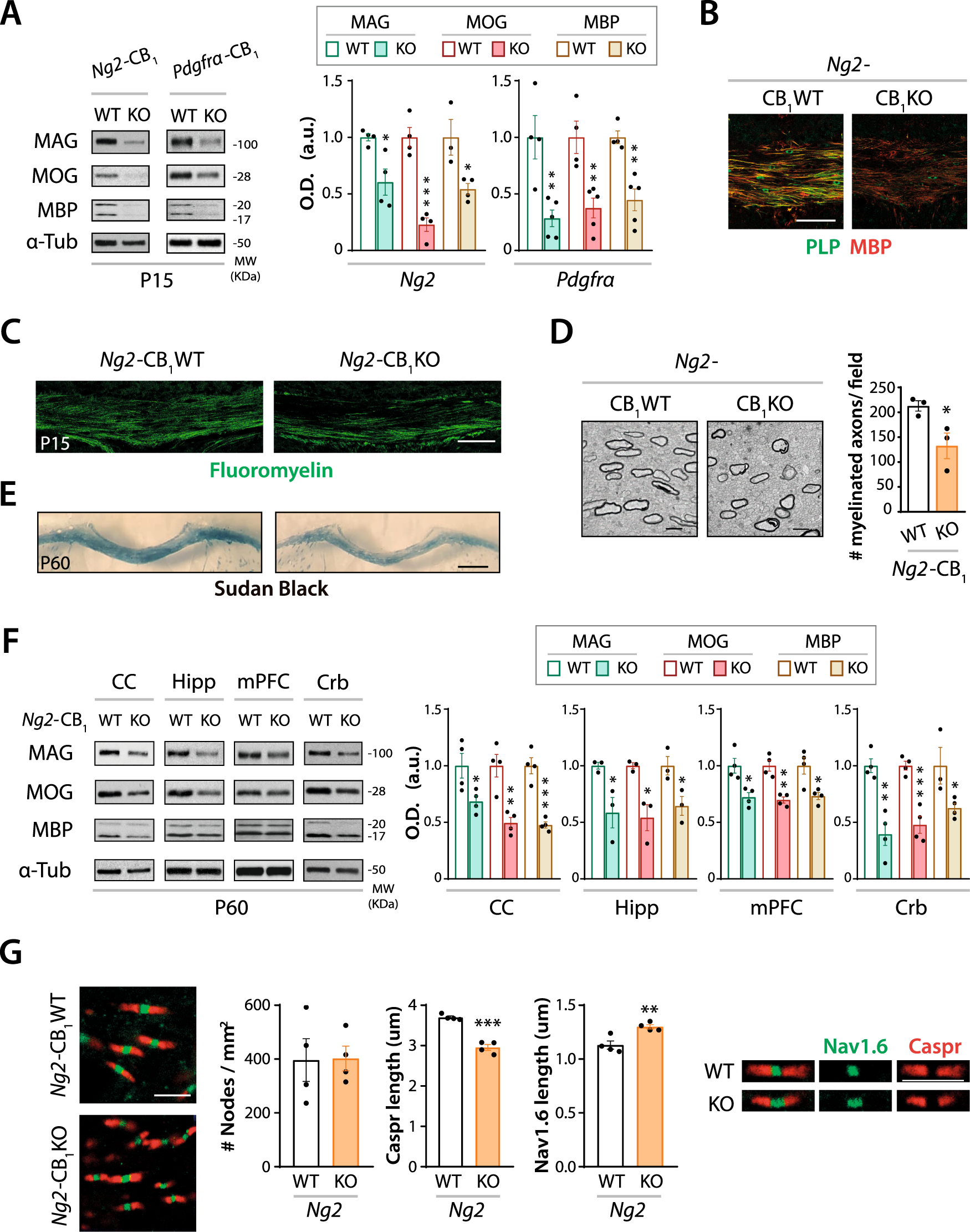
Fig. 2: Genetic inactivation of CB1 receptor in OPCs disrupts developmental myelination.

Tamoxifen-driven recombination was induced in Ng2-CB1KO, Pdgfrα-CB1KO and control mice at postnatal day 6 (P6-P7) and tissue was analyzed in the corpus callosum (CC) at P15 and P60. A and F Western blot analysis of myelin protein levels, such as myelin-associated glycoprotein (MAG), myelin oligodendrocyte glycoprotein (MOG), and myelin basic protein (MBP) from CC extracts at P15 (A) or P60 (F), or cerebellar (Crb), hippocampal (Hipp), and medial prefrontal cortex (mPFC) extracts at P60 (F). Quantification of optical density (O.D.). B Immunofluorescence analysis of proteolipid protein (PLP) and MBP in Ng2-CB1KO and Ng2-CB1WT mice at P15. C Fluoromyelin staining in the CC at P15. D Electron microscopy analysis and quantification of myelinated axon density in Ng2-CB1KO and Ng2-CB1WT mice at P15. E Representative images of Sudan black staining in the CC of Ng2-CB1KO and Ng2-CB1WT mice at P60. G Immunofluorescence analysis and quantification of node density and paranode (Caspr) and node (Nav1.6) length in the CC of Ng2-CB1KO and Ng2-CB1WT at P60. Data are shown as mean ± SEM. n = 3–5 for A, n = 3 for D, E, n = 3–4 for E, F, and n = 4 for G, independent data points used per each experimental group. *p ≤ 0.05, **p ≤ 0.01, ***p ≤ 0.001 vs Ng2-CB1WT mice, by two-tailed unpaired Student’s t-test for A, D, E, F and G. Scale bars, 80 µm for B, 100 µm for C, 4 µm for D, 600 µm for F, and 3 µm for G.