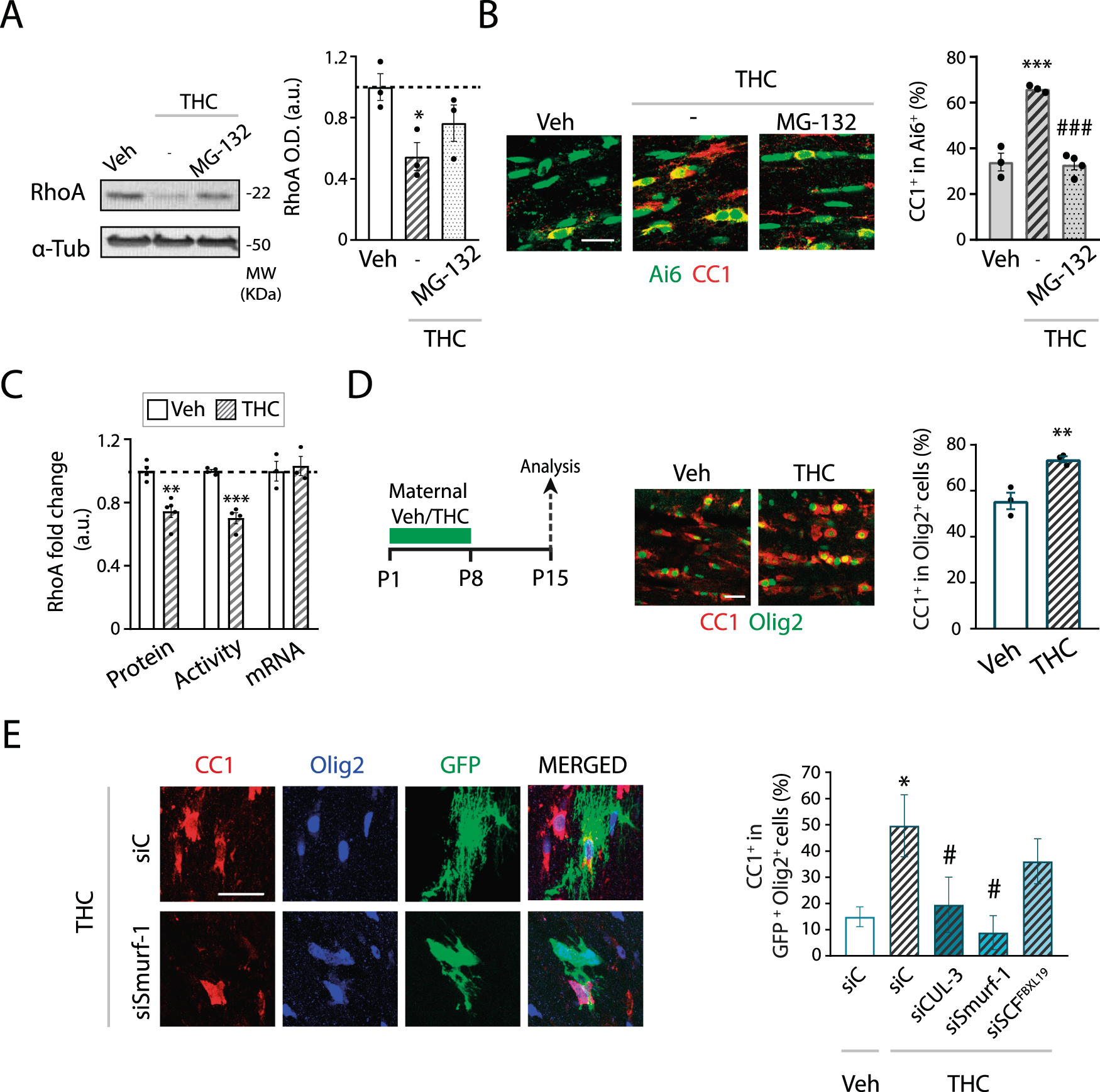
Fig. 5: CB1 receptor modulates OPC differentiation through RhoA proteasomal degradation.

A, B Ng2/Ai6-CB1WT mice were administered with the proteasomal inhibitor MG-132 (5 mg/kg) at 30 min before THC. A Western blot analysis for RhoA in dissected CC extracts at 6 hours after THC. Quantification of optical density (O.D.). B Immunofluorescence analysis and quantification of the percentage of Ai6+ cells that expressed the OL marker CC1 at 48 hours after THC administrations. C Relative levels of RhoA protein levels, activity, or mRNA levels in CC extracts at 6 hours after THC. D Maternal Tetrahydrocannabinol (THC) administration induces oligodendrocyte development in postnatal pups. THC (3 mg/kg) or Veh were administered to CD1 mouse mothers the day their pups were 1 day old, once a day for 8 consecutive days, and oligodendrogenesis was analyzed in corpus callosum at postnatal days 15. Immunofluorescence analysis and quantification of the percentage of CC1+ OLs among the Olig2+ population. E Electroporation experiments with siRNAs against Cullin-3 (CUL-3), Smurf-1 or SCFFBXL19, and with a GFP reporter plasmid control in Pups from Veh or THC-treated mothers. Quantification of CC1+ OLs among GFP+Olig2+ cells in the subcortical white matter at P30. Data are shown as mean ± SEM. n = 3 for A and D, n = 3–4 for B, n = 3–5 for C, and n = 4–9 for E, independent data points were used for each experimental group. *p ≤ 0.05, **p ≤ 0.01 and ***p ≤ 0.001 vs vehicle-treated groups; #p < 0.05 and ###p < 0.001 vs THC-treated group, by one-way ANOVA followed by Tukey´s multiple comparisons for A and B, two-tailed unpaired Student’s t-test for C and D, and by one-way ANOVA Kruskal-Wallis followed by Dunn´s test for E. Scale bar, 20 µm for B, D, E.