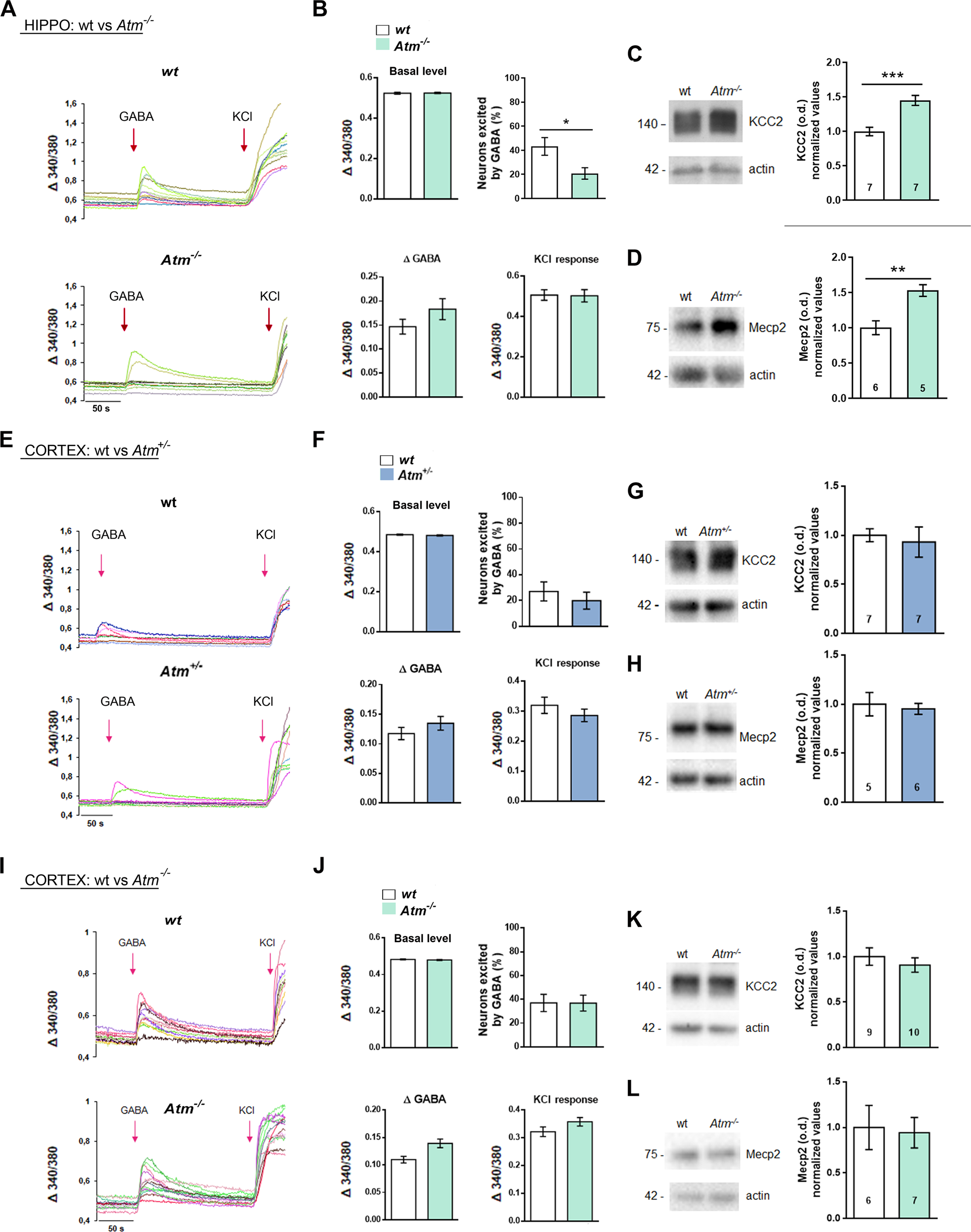
Fig. 2: ATM does not control the excitatory-to-inhibitory GABA switch in cortical neurons.
From: ATM rules neurodevelopment and glutamatergic transmission in the hippocampus but not in the cortex

A Representative traces of calcium transients in 6DIV wt and Atm−/− hippocampal neurons. B No differences in basal intracellular calcium levels are detected in wt vs Atm−/−. The number of GABA-responding neurons is reduced in Atm−/− hippocampal neurons; t test: p = 0.013. Calcium increments induced by exogenous GABA (Δ GABA) are comparable in wt and Atm−/−. Upon KCl stimulus no variations were measured in the generated calcium fluxes among the two groups. (Coverslips: wt = 4 vs. Atm−/− = 5; total cells: wt = 156 vs. Atm−/− = 182; independent experiments = 3. C and D KCC2 and Mecp2 protein levels are increased in the hippocampi of P40 Atm−/− mice respect to wt controls. KCC2 t test: p = 0.0005; Mecp2 t test: p = 0.0032. E Representative traces of calcium transients in 6DIV wt and Atm+/− cortical neurons. F Basal calcium levels and percentage of GABA-responding neurons are not altered in wt vs. Atm+/−, neither are calcium increments upon GABA and KCl administration. Coverslips: wt = 3 vs. Atm+/− = 3; total cells: wt = 101 vs. Atm+/− = 92; independent experiments = 3. G and H KCC2 and Mecp2 protein levels are unaltered in P40 Atm+/− cortices respect to wt. I Representative traces of calcium transients in 6DIV wt and Atm−/− cortical neurons. J Basal calcium levels and percentage of GABA-responding neurons are not altered in wt vs. Atm−/−, neither are calcium increments upon GABA and KCl administration. Coverslips: wt = 5 vs. Atm−/− = 6; total cells: wt = 220 vs. Atm−/− = 242; independent experiments = 3. K and L KCC2 and Mecp2 protein levels are unaltered in P40 Atm−/− cortices respect to wt. Numbers in bars indicate the number of animals. Bars in graphs indicate ±SEM.