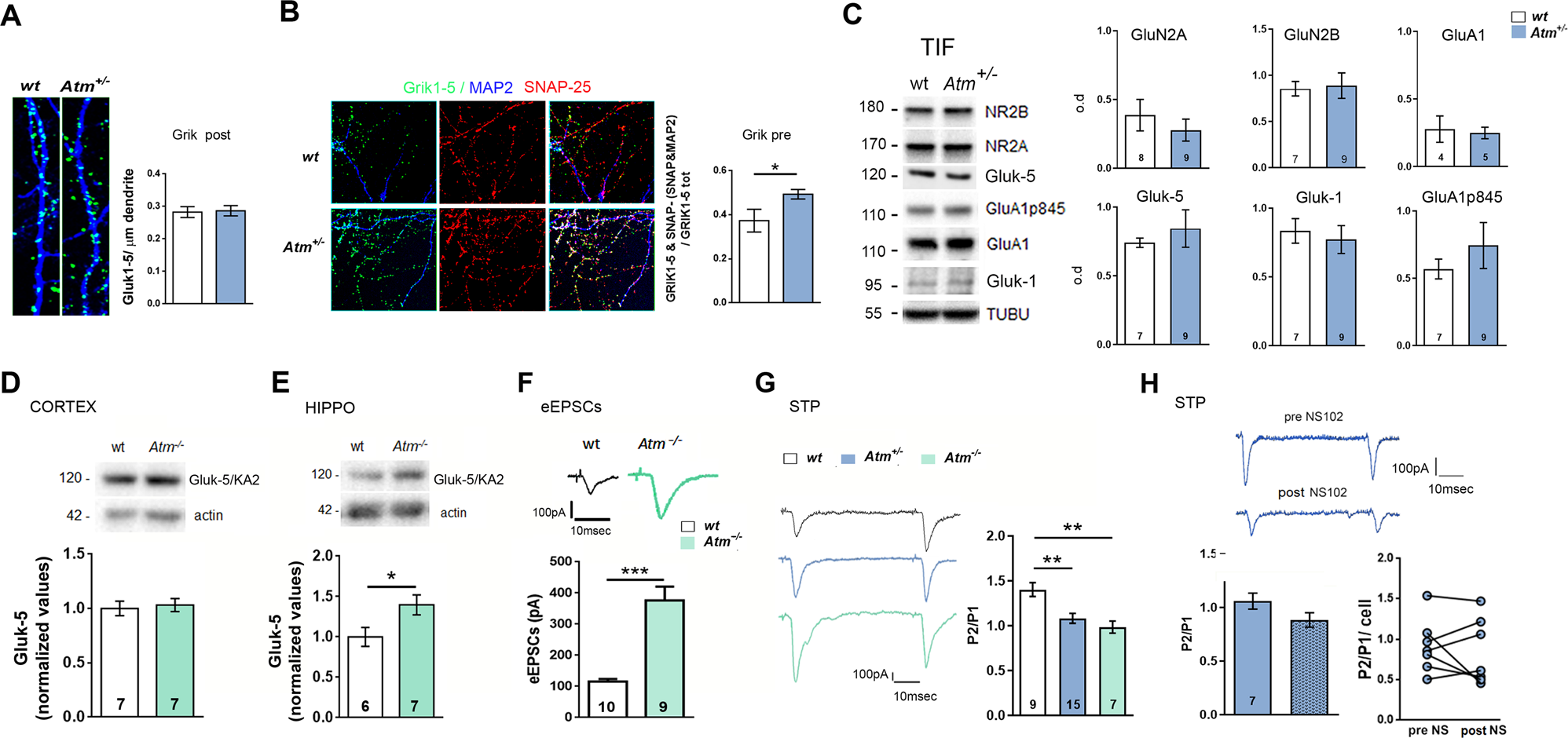
Fig. 5: In ATM deficient condition the increased kainate receptors localize at the pre-synapse but do not participate to glutamate release probability.
From: ATM rules neurodevelopment and glutamatergic transmission in the hippocampus but not in the cortex

A Immunocytochemical experiments for Grik1–5 detection (green) at the postsynaptic compartment in wt and Atm+/− cultured neurons per unit length of dendrite (blue; MAP-2 positive filament). Number of cultures: wt = 3, Atm+/− = 3; Number of fields per each glass are at least 10. Dendrite length = at least 20 mμ. Mann–Whitney test: p = 0.64. B Immunocytochemical experiments performed in wt and Atm+/− cultured neurons against Grik1–5 (green), MAP-2 (blue), and SNAP-25 (red) to evaluate amount of presynaptic Grik1–5. Since SNAP-25 is also postsynaptic, we excluded Grik1–5 and SNAP25 colocalizing puncta onto MAP-2-positive filaments. Unpaired t-test: p = 0.017. C Left: Representative Triton-insoluble fraction (TIF) lanes. Right: TIF analysis on hippocampal tissues from wt and Atm+/− mice show comparable levels of Gluk-5 and Gluk-1 KARs subunits (Gluk-5: 2-tailed unpaired t-test p = 0.55, Gluk-1: 2-tailed unpaired t-test p = 0.65), no changes in GluA1 or its 845-residue phosphorylated form (GluA1: Mann–Whitney test p > 0.99; GluA1-p845: 2-tailed unpaired t-test p = 0.409) as well as NMDA receptors subunits, GluN2B and GluN2A (GluN2A: 2-tailed unpaired t-test p = 0.14; GluN2B 2-tailed unpaired t-test p = 0.84). D and E Gluk-5 protein levels are increased in the hippocampus of Atm−/− mice but not in the cortex. t test: p = 0.041. F Representative traces of eEPSCs in wt and Atm−/− cultures and quantitative analysis (eEPSCs amplitude: Mann–Whitney test: p < 0.0001). Independent experiments = 3. G Traces of short-term plasticity (STP) experiments. In mono-synaptically connected neurons, we stimulated pre-synapses with two consecutive stimuli at 50 ms of inter-spike interval and quantified PPR (P2/P1). P2/P1: Kruskal–Wallis followed by Dunn’s multiple comparison test: p = 0.0003. Independent experiments = 3. H Representative traces of short-term plasticity experiments performed in Atm+/− neurons before and after NS-102 delivery. Mean analysis of P2/P1 indicate that KARs receptor are not involved in STP mechanisms (P2/P1: Mann–Whitney test: p = 0.15). Similar results may be evidenced by the analysis of P2/P1 in each cell (dot) before and after NS-102 delivery (P2/P1: Wilcoxon matched-pairs signed rank test: p = 0.34). Independent experiments = 3.