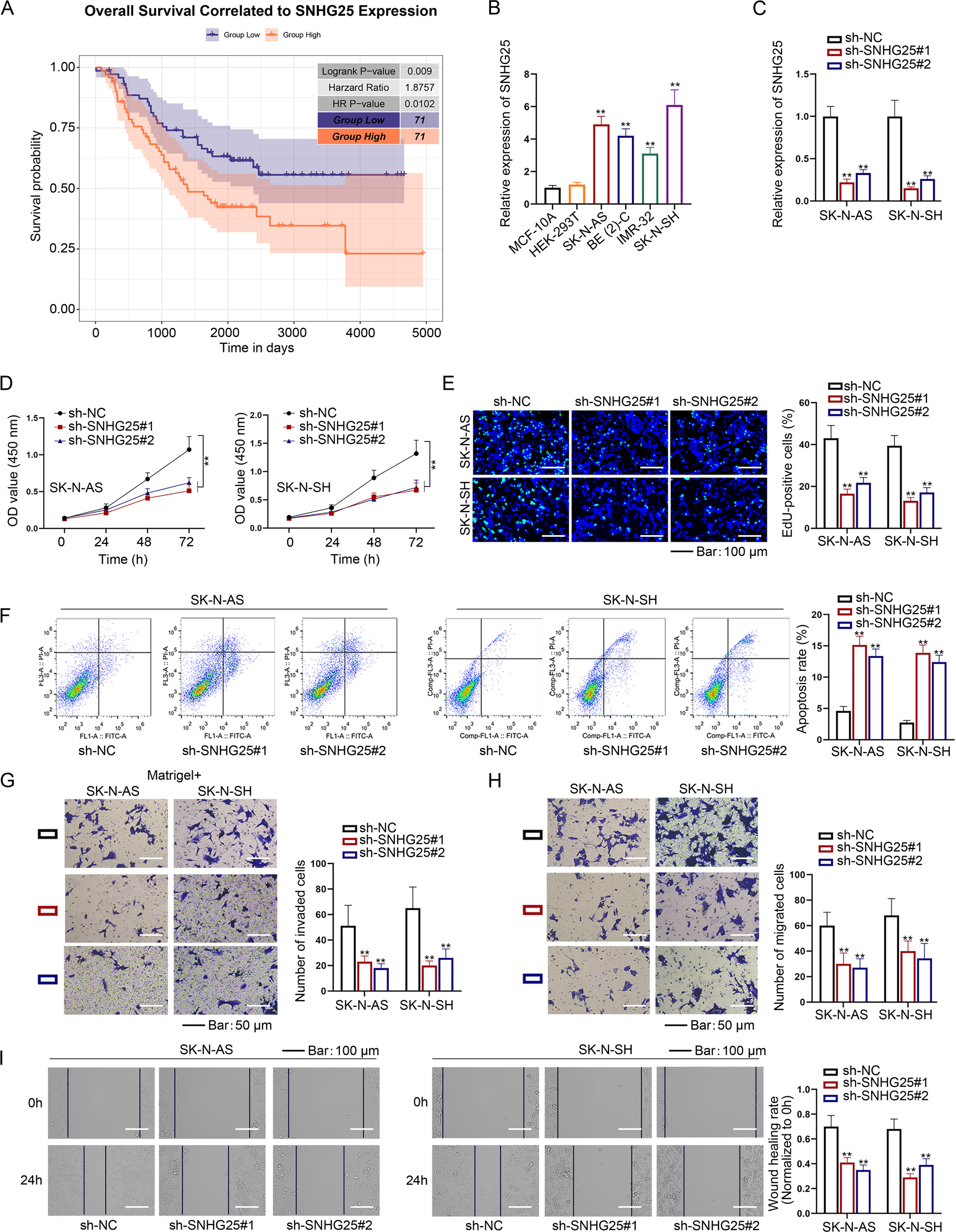
Fig. 1: SNHG25 promotes the proliferation, migration, and invasion of NB cells.
From: SNHG25 facilitates SNORA50C accumulation to stabilize HDAC1 in neuroblastoma cells

A SNHG25 expression was analyzed in NBL tissues and normal neural tissues from the combined cohort of TCGA TARGET GTEx in UCSC-XENA. B SNHG25 expression in NB cell lines, MCF-10A, and HEK-293T cells were detected by RT-qPCR. (One-way ANOVA, Tukey) C The interference efficiency of sh-SNHG25 was detected in SK-N-AS and SK-N-SH cells by RT-qPCR. (One-way ANOVA, Dunnett) D–F CCK-8 assay, colony formation assay, and flow cytometry analysis detected proliferation and apoptosis of NB cells with SNHG25 silence. (One-way ANOVA, Dunnett) G–I Transwell and wound healing assays detected invasion and migration of NB cells with SNHG25 silence. (One-way ANOVA, Dunnett) **P < 0.01. Error bars indicate mean ± SD. (N = 3).