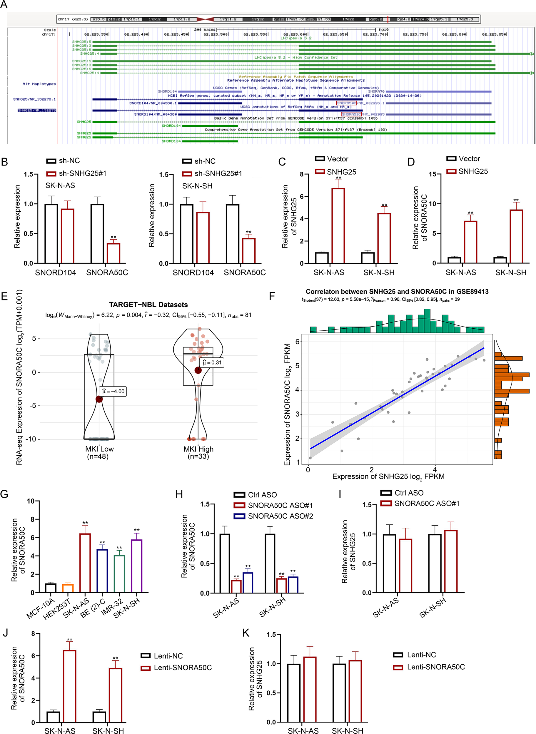
Fig. 2: SNHG25 positively regulates SNORA50C expression in NB cells.
From: SNHG25 facilitates SNORA50C accumulation to stabilize HDAC1 in neuroblastoma cells

A UCSC predicted two types of snoRNA (SNORD104 and SNORA50C) derived from SNHG25 gene. B RT-qPCR detected SNORD104 and SNORA50C expression in SNHG25-depleted SK-N-AS and SK-N-SH cells. (Student’s t-test) C The transfection efficiency of the SNHG5 overexpression vector was detected in SK-N-AS and SK-N-SH cells by RT-qPCR. (Student’s t-test) D RT-qPCR detected SNORA50C expression in SK-N-AS and SK-N-SH cells with SNHG25 upregulation. (Student’s t-test) E SNORA50C expression was analyzed in NBL tissues and normal neural tissues from the combined cohort of TCGA TARGET GTEx in UCSC-XENA. F The expression correlation of SNHG25 with SNORA50C in NB cells was obtained from GSE89413 dataset. G SNORA50C expression in NB cells, MCF-10A cells, and HEK-293T cells were detected by RT-qPCR. (One-way ANOVA, Tukey) H The interference efficiency of SNORA50C ASO was detected in SK-N-AS and SK-N-SH cells by RT-qPCR. (Student’s t-test) I RT-qPCR detected SNHG25 expression in SK-N-AS and SK-N-SH cells with SNORA50C silence. (Student’s t-test) J The overexpression efficiency of SNORA50C was detected in SK-N-AS and SK-N-SH cells by RT-qPCR. (Student’s t-test) K RT-qPCR detected SNHG25 expression in SK-N-AS and SK-N-SH cells with SNORA50C elevation. (Student’s t-test) **P < 0.01. Error bars indicate mean ± SD. (N = 3).