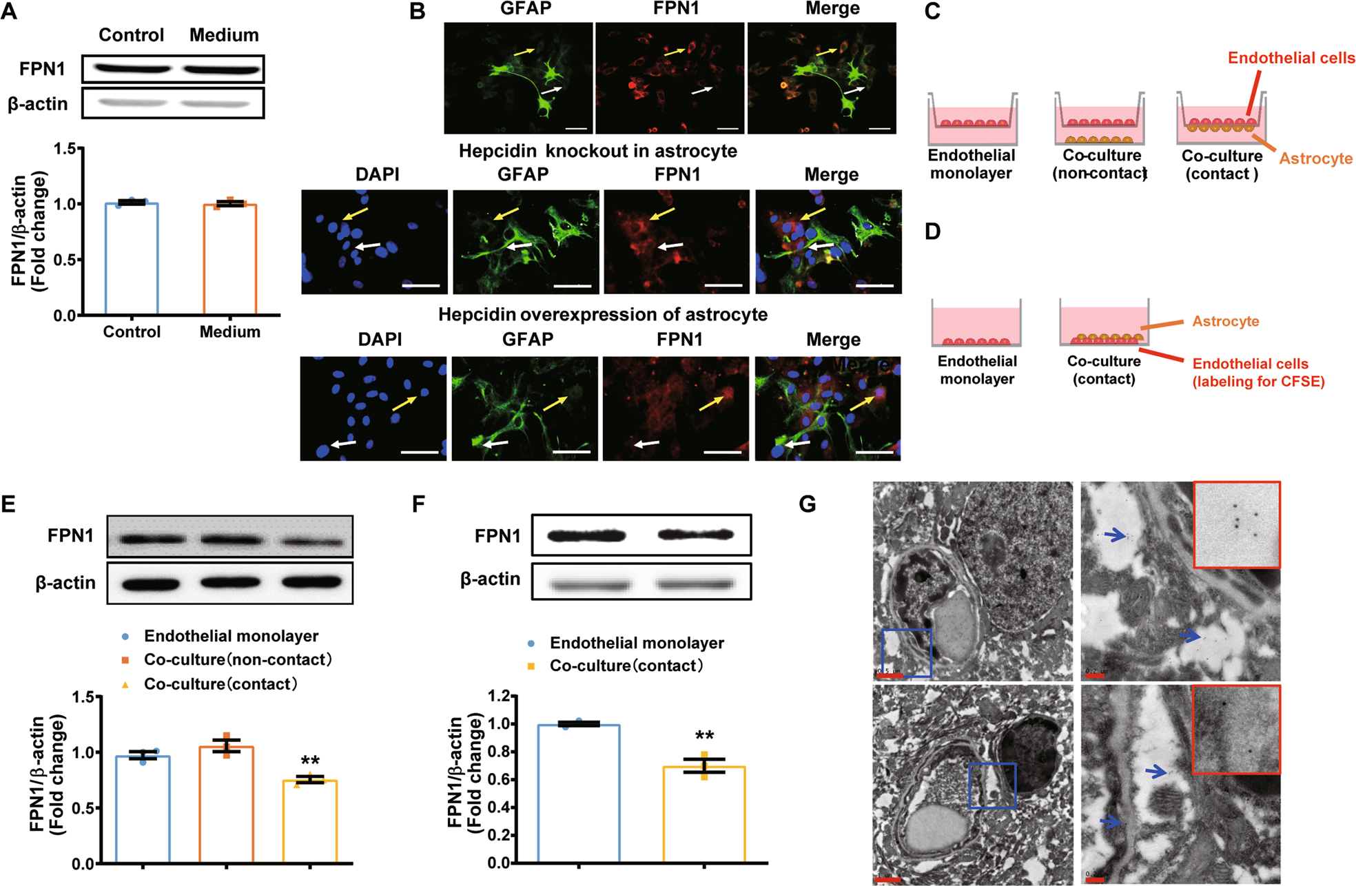
Fig. 4: Hepcidin secreted by the endfeet of astrocytes regulates FPN1 on BMVECs via interfacial physical contact in vitro.

A is the protein levels of FPN1 in bEND.3 cells were detected after incubation in medium conditioned by cultured primary astrocytes, n = 3. B are bEND.3 cells that co-cultured with control primary astrocytes, primary astrocytes with hepcidin knockdown or primary astrocytes with hepcidin overexpression. bEND.3 cells not contacting astrocytes are indicated with a yellow arrow; cells in contact with astrocytes are indicated with a white arrow. Scale bar = 50 μm. C is the schematic representation of the in vitro co-culture test. A bEnd.3 monolayer was grown on a transwell insert with astrocytes grown on the opposite side of the transwell or on the bottom of the culture dish. D is the schematic representation of the in vitro co-culture test. bEnd.3 cells were labeled with CFSE, and primary astrocytes were grown on the bottom of the culture dish. E, F are western blot analysis of FPN1 levels in groups treated as in C and D. The relative expression levels were normalized to β-actin levels and expressed as the mean ± SEM, n = 3, **p < 0.01. G The locations of hepcidin were determined by immuno-EM in cortex.