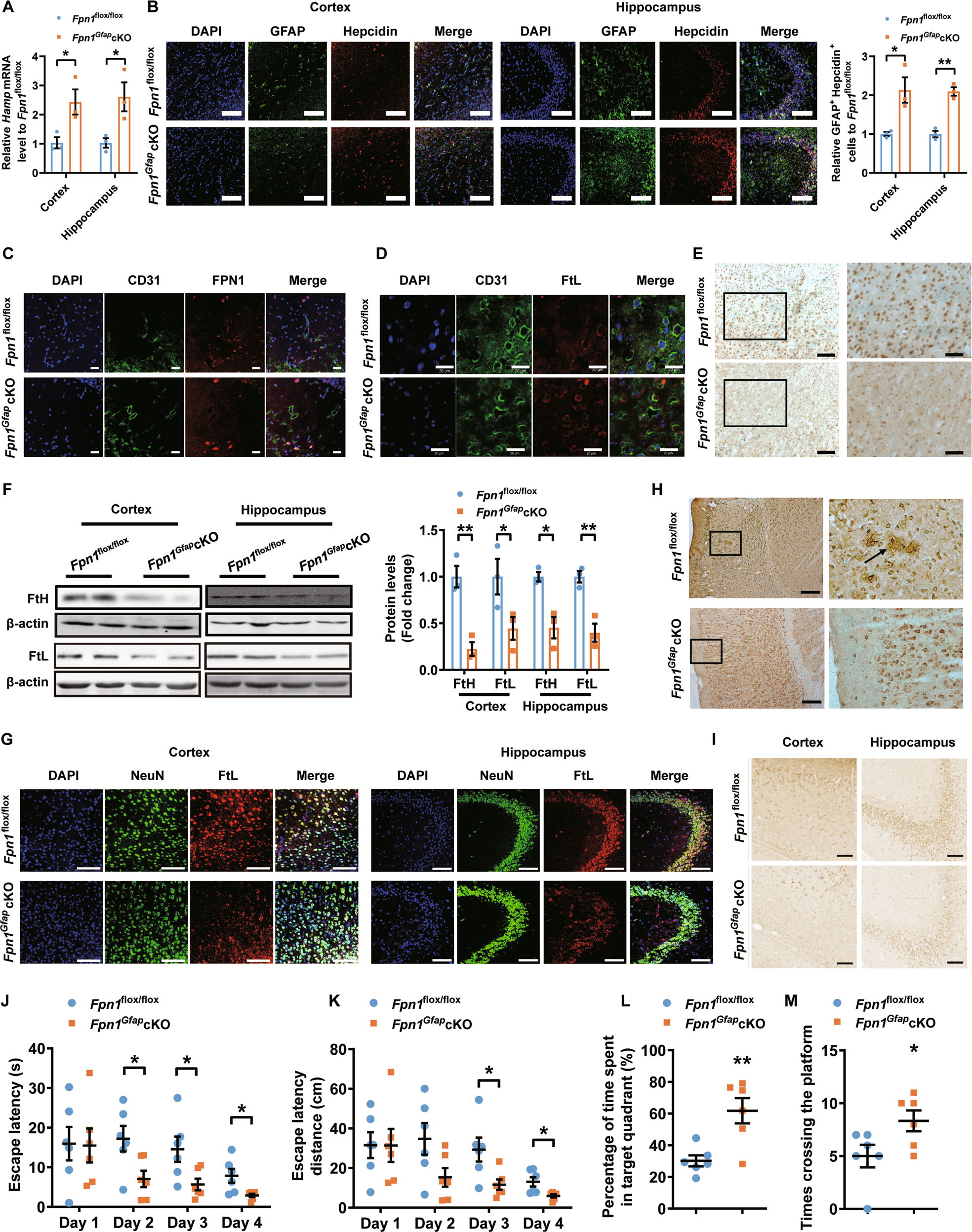
Fig. 6: Downregulation of astrocyte FPN1 mitigates iron accumulation in brain and improves cognitive function.

A is the expression of hepcidin detected by qPCR in cortex and hippocampus of 15-month-old Fpn1flox/flox and Fpn1Gfap cKO mice. Values are presented as the mean ± SEM, n = 3, *p < 0.05 vs. Fpn1flox/flox mice. B is double immunofluorescence labelling of hepcidin (red) and GFAP (green, staining for astrocyte) carried out in 15-month-old Fpn1flox/flox and Fpn1Gfap cKO mice. Scale bar = 100 μm. The number of GFAP and hepcidin-positive cells was counted in five separate fields and are presented as a percentage of the total cells in the fields. Values are presented as the mean ± SEM, n = 3, *p < 0.05, **p < 0.01. C is double immunofluorescence labelling of CD 31 (green, staining for BMVEC) and FPN1 (red). Scale bar = 20 μm. D is double immunofluorescence labelling of CD31 (green) and FtL (red). Scale bar = 20 μm. E is the iron level detected by using Perl’s iron staining in cortex and hippocampus of Fpn1flox/flox mice and Fpn1Gfap cKO mice. Scale bar of left panel = 100 μm; scale bar of right panel = 50 μm. F are the protein levels of FtL and FtH determined by western blot. Expression levels were normalized to β-actin and presented as the mean ± SEM. n = 3. *p < 0.05, ** p < 0.01 vs. Fpn1flox/flox mice. G Double immunofluorescence labelling of FtL (red) and NeuN (green, staining for neurons) was carried out in cortex and hippocampus in 15-month-old Fpn1flox/flox and Fpn1Gfap cKO mice. Scale bar = 100 μm. H are the Aβ levels of 15-month-old Fpn1flox/flox and Fpn1Gfap cKO mice detected by immunohistochemistry. Scale bar = 50 μm. I are the levels of tau phosphorylation in cortex and hippocampus of Fpn1flox/flox and Fpn1Gfap cKO mice detected by immunohistochemistry. Scale bar = 50 μm. (J-M) are Fpn1Gfap cKO and Fpn1flox/flox mice subjected to a Morris water maze test. The escape latency of time (J), path length (K), percentage of time spent in target quadrant (L) and times of crossing the platform after removing the platform at the fifth day (M) are presented as the mean ± SEM, n = 6, *p < 0.05, **p < 0.01.