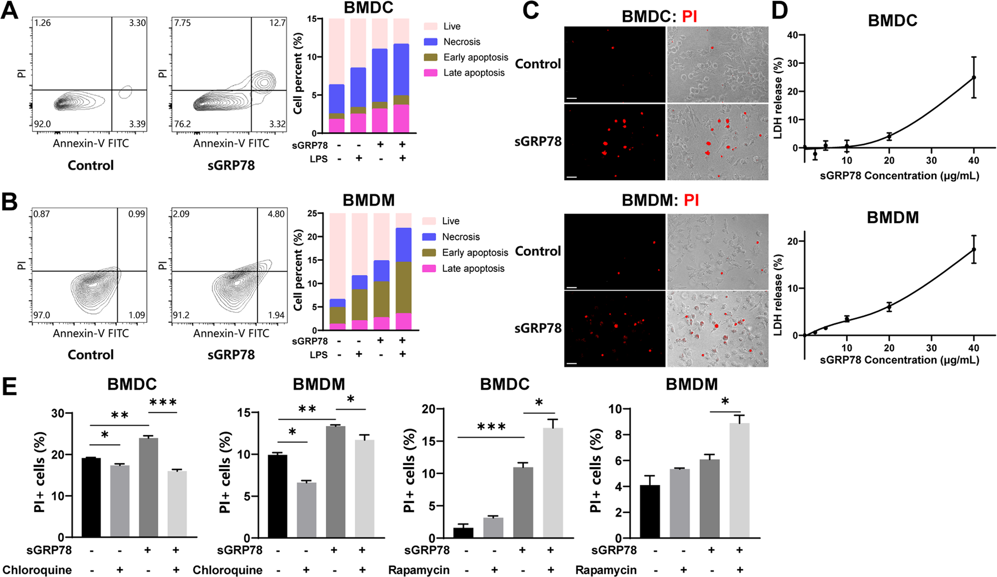
Fig. 6: sGRP78 promotes autophagy-dependent death of myeloid cells.
From: sGRP78 enhances selective autophagy of monomeric TLR4 to regulate myeloid cell death

BMDCs (A) and BMDMs (B) were treated with LPS or Grp78 for 24 h followed by AnnexinV/PI staining, C PI staining (Scale bar = 10 μm) and D LDH release assay. E Cells were treated with LPS, Grp78, rapamycin (10 nM), or chloroquine (10 μM) for 24 h. Then cell death was assessed through PI staining by FCM. Data are mean ± SEM from three independent experiments. *P < 0.05, **P < 0.01, and ***P < 0.001.