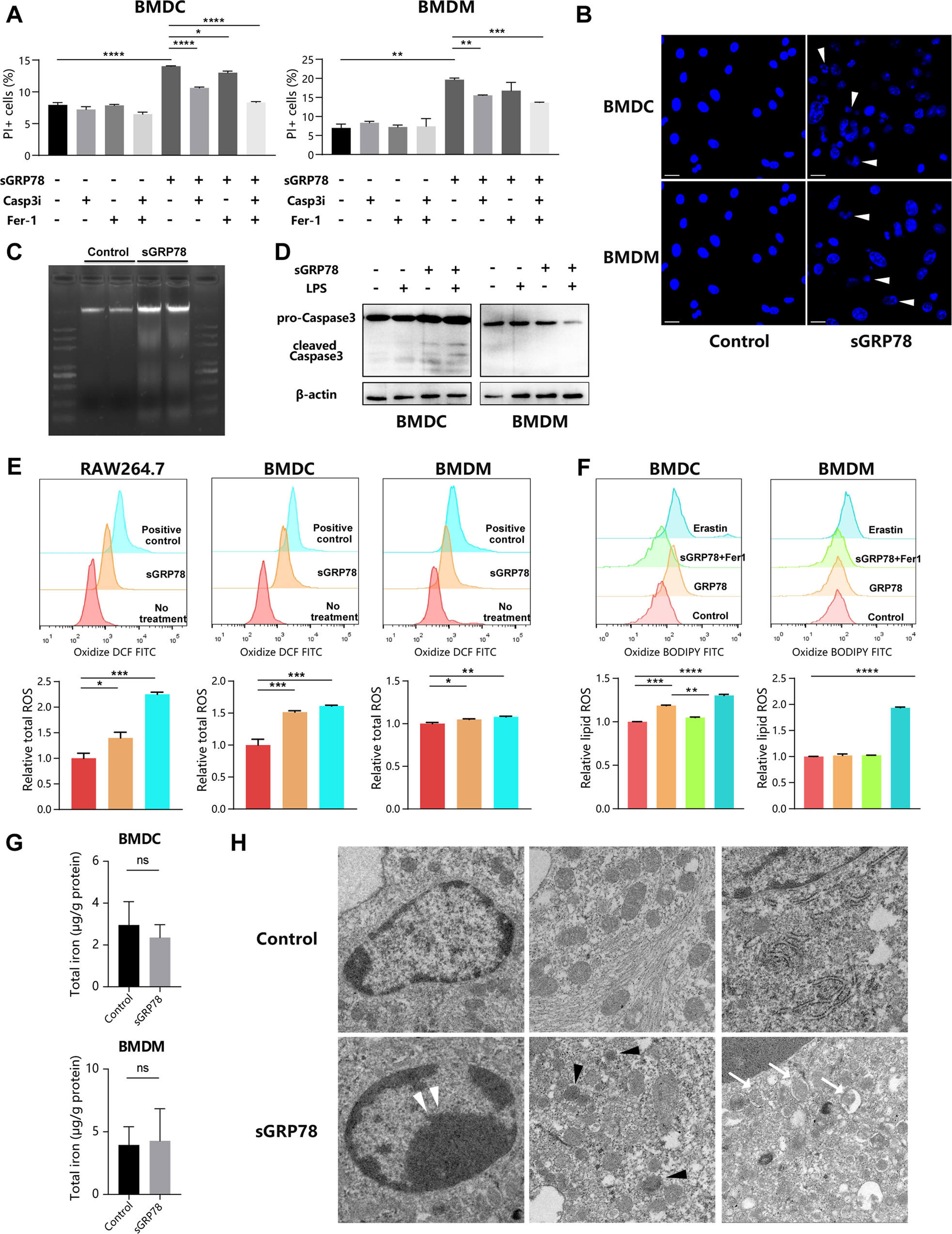
Fig. 7: sGRP78 promotes apoptosis and ferroptosis of myeloid cells.
From: sGRP78 enhances selective autophagy of monomeric TLR4 to regulate myeloid cell death

A Cells were treated with LPS, Grp78, Casp3i (20 μM) and Fer-1 (2 μM) for 24 h. Then cell death was evaluated through PI staining by FCM. Apoptosis of sGRP78-conditioned cells was analyzed by Hoechst 33258 staining (B), DNA ladder (C) and Caspase 3 cleavage (D). E, F Cells were treated with Grp78, ROS positive control, Fer-1 and Erastin (10 μM). Intracellular and lipid ROS were detected. G Total iron concentration. H Transmission electron microscopy of BMDCs conditioned with sGRP78 for 48 h. White arrowheads, chromatin condensation; Black arrowheads, shrunken mitochondria; White arrow, the formation of double-membrane vesicles. A minimum of 10 cells per treatment condition was examined. Data are representative of three independent experiments with similar results or mean ± SEM from three independent experiments. *P < 0.05, **P < 0.01, ***P < 0.001, and ****P < 0.0001.