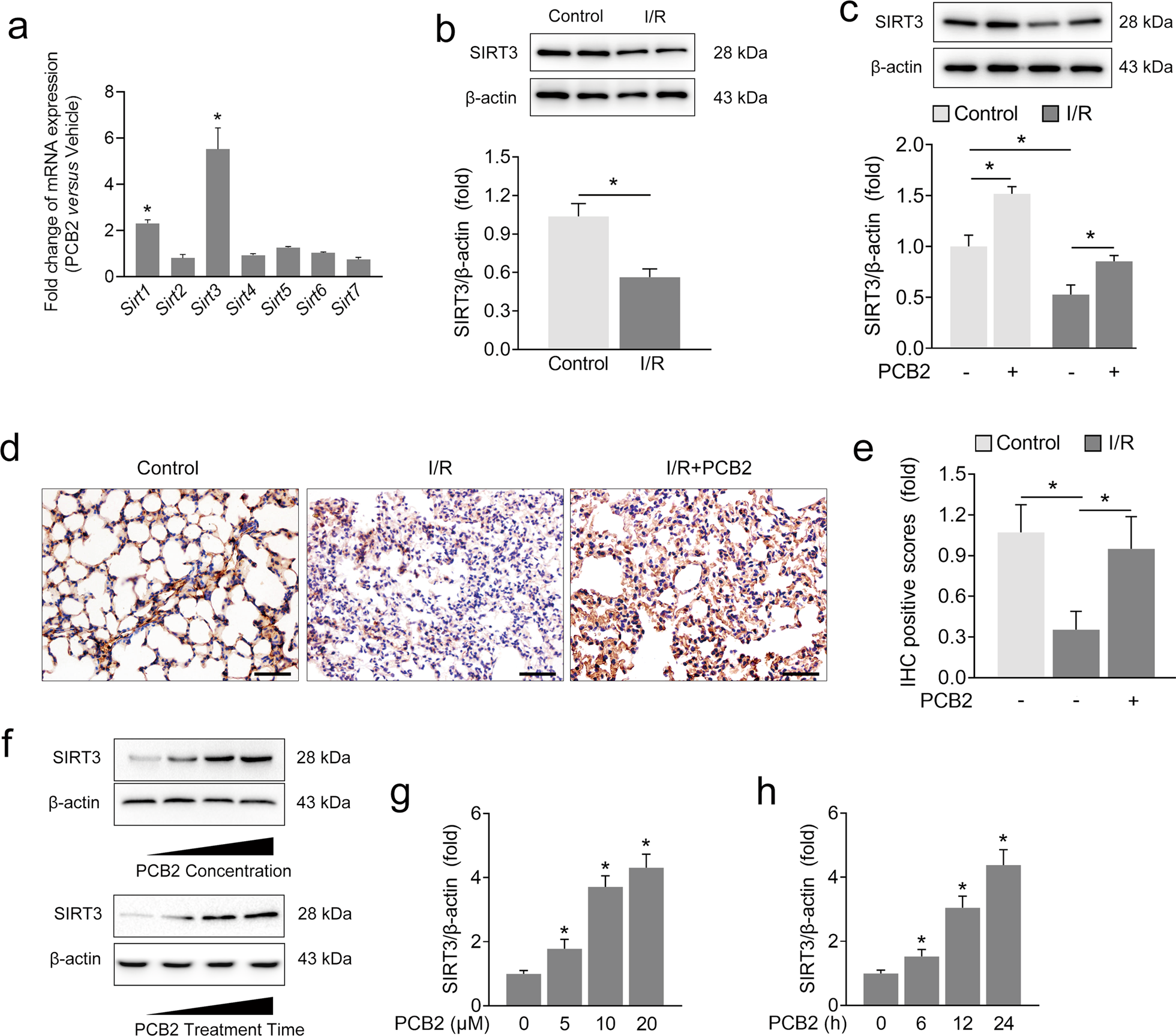
Fig. 3: PCB2 attenuates I/R-induced SIRT3 suppression in the lung.

a C57BL/6 mice were intraperitoneally injected with 30 mg/kg PCB2 for three consecutive days. Fold changes in Sirt1-7 mRNA expression in the lung, n = 3. *p < 0.05. b–e C57BL/6 mice were subjected to 1 h of ischemia followed by 2 h of reperfusion to establish lung I/R injury; mice from the control group underwent sham surgical procedures. PCB2 (30 mg/kg) was injected intraperitoneally for three consecutive days before the operation. b, c SIRT3 protein expression in the lung, n = 3. *p < 0.05. d, e IHC staining for SIRT3. Scale bar = 100 μm. n = 3. *p < 0.05. f [upper panel] g A549 cells were treated with the indicated concentrations of PCB2 for 24 h. SIRT3 protein expression in A549 cells, n = 3. f [lower panel] and h A549 cells were treated with 20 μM PCB2 for the indicated times. SIRT3 protein level in A549 cells, n = 3. *p < 0.05 compared with the first group. Error bars depict the standard deviations.