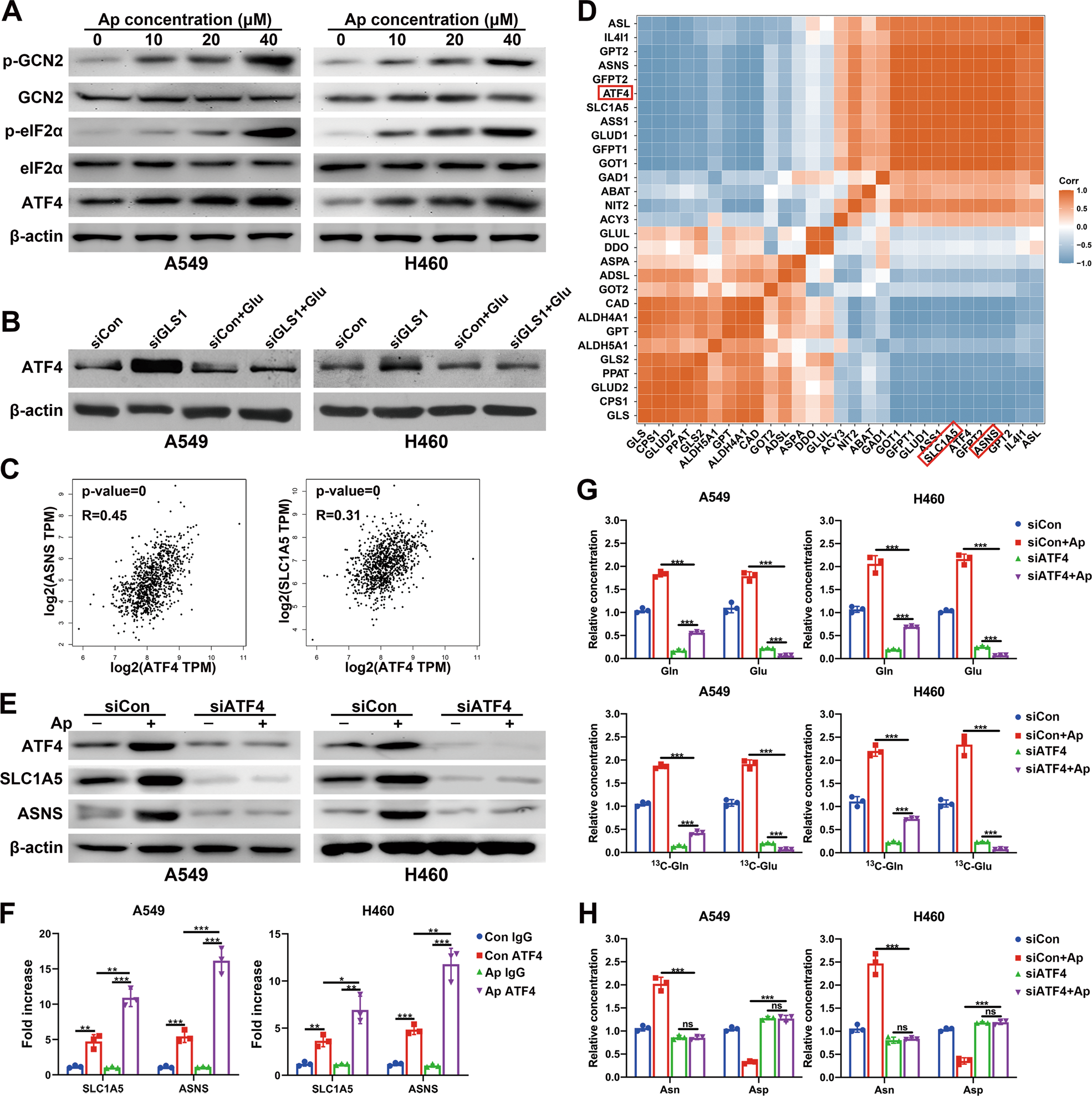
Fig. 5: Apatinib promoted the uptake and catabolism of glutamine via the AAR pathway.

A Protein expression of GCN2/eIF2α/ATF4 pathway genes in A459 and H460 cells incubated with increasing concentrations of apatinib (48 h) was detected by WB. B A549 and H460 cells were treated with or without siGLS1 or exogenous glutamate, and the protein levels of ATF4 were detected by WB. C Scatter plots present the correlations among ASNS (left), SLC1A5 (right), and ATF4 expression in NSCLC patients. D Pearson’s coefficient in the analysis of the RNA-seq data. E Corresponding cells were treated with or without siATF4 or apatinib, and the protein levels of ATF4, SLC1A5 and ASNS were detected by WB. F ChIP assay validated the binding capacity of ATF4 to the SLC1A5 and ASNS promoters in A459/H460 cells incubated with apatinib (20 μM, 48 h) or negative control. G LC–MS analysis of the relative intracellular contents of glutamine and glutamate in the control or siATF4 A459/H460 cells incubated with negative control or apatinib (20 μM, 48 h). H LC–MS analysis of the relative intracellular contents of asparagine and aspartate in control or siATF4 A459/H460 cells incubated with negatve control or apatinib (20 μM, 48 h). Data are presented as mean ± SEM from three independent experiments.