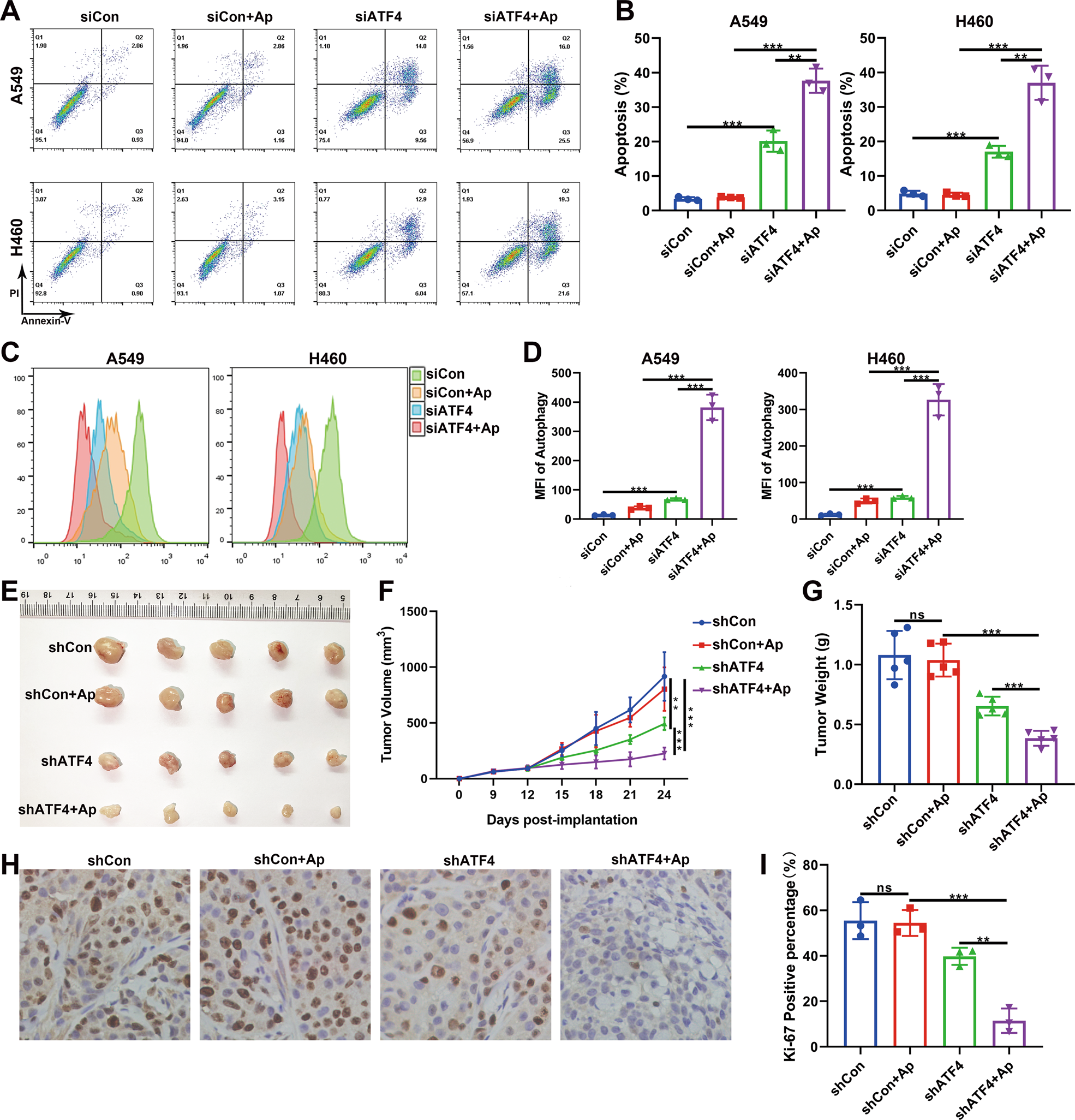
Fig. 6: Combination of apatinib and ATF4 silencing contributed to cancer inhibition in vitro and in vivo.

A, B A549 and H460 cells were treated with or without siATF4 or apatinib, and flow cytometry was performed to detect apoptotic cells. C, D A549 and H460 cells were treated with or without siATF4 or apatinib, and a Cyto-ID detection assay was performed to evaluate the autophagy level. E Mouse xenograft tumors were established using shCon-H460 cells or shATF4-H460 cells. After treatment with apatinib or saline, the xenograft tumors were harvested and the images were photographed. F Tumor volumes were scaled every 3 days, and tumor growth curves were drawn. G Weights of the xenograft tumors. H, I Representative IHC images and analysis of positive percentage of Ki-67 expression in xenograft tumors. Data are presented as mean ± SEM from three independent experiments.