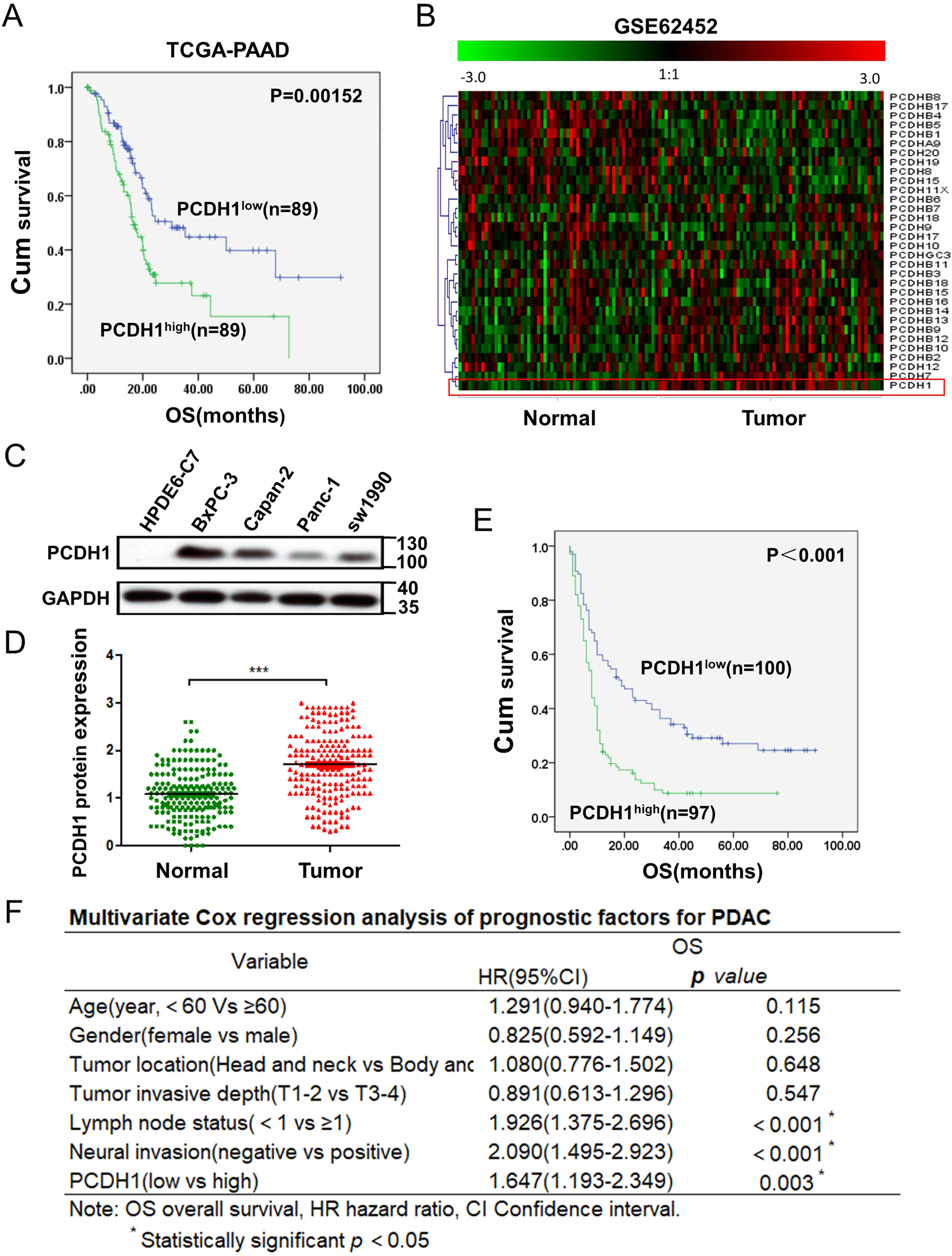
Fig. 1: PCDH1 expression is upregulated in PDAC and predicts poor survival.

A High expression of PCDH1 in the TCGA dataset was correlated with worse prognosis in PDAC. B Heatmap of 32 genes of the protocadherin family in PDAC and noncancerous tissues. C In the HPDE6-C7 normal pancreatic ductal epithelial cell line and four PDAC cell lines, the expression of PCDH1 was detected by Western blotting. D Immunohistochemical (IHC) analysis of PCDH1 expression in 197 PDAC tissues and adjacent normal pancreatic tissues. The data were assessed by paired-samples t test. E Kaplan–Meier survival analysis of the correlation between PCDH1 expression and OS (log-rank test). F Multivariate Cox regression analysis of the prognostic factors of PDAC patients. ***P < 0.001.