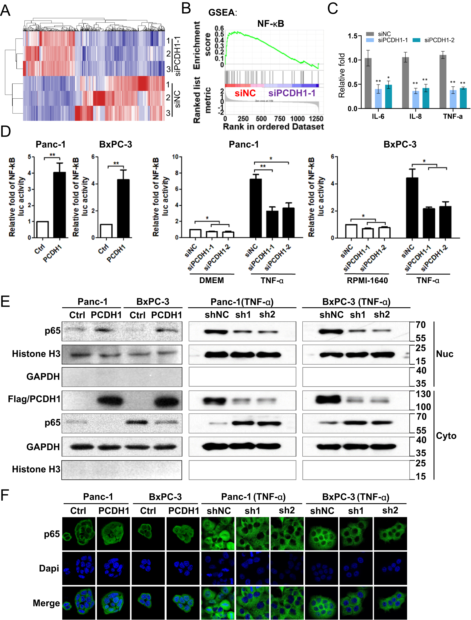
Fig. 4: PCDH1 activates the NF-κB pathway in PDAC cells.

A Representative heatmaps showing the differentially expressed genes (fold change > 2) after PCDH1 silencing by RNA interference in Panc-1 cells and the control group. The expression levels are shown as log2-transformed values. B GSEA of mRNA profiles revealed inhibited expression of NF-κB target genes after PCDH1 silencing by RNA interference in Panc-1 cells compared with the control group. C Quantitative RT–PCR showing that NF-κB regulated IL-6, IL-8 and TNFα mRNA expression in Panc-1 cells with in PCDH1 silenced by RNA interference and the control group. D Dual-luciferase assays were performed to detect the effects of PCDH1 on the NF-κB signalling pathways in PDAC cell lines. Western blot assay (E) and immunofluorescence assays (F) were performed to detect the effect of PCDH1 on the nuclear localization of p65. For the PCDH1 silencing groups shown in Figs. 4D, 4E and 4F, TNF-α (20 ng/ml) (Sigma–Aldrich, GF314) pretreatment was performed for 10 min. The results are presented as the mean ± SD of three independent experiments. The data were assessed by Student’s 2-tailed t test. *P < 0.05, **P < 0.01.