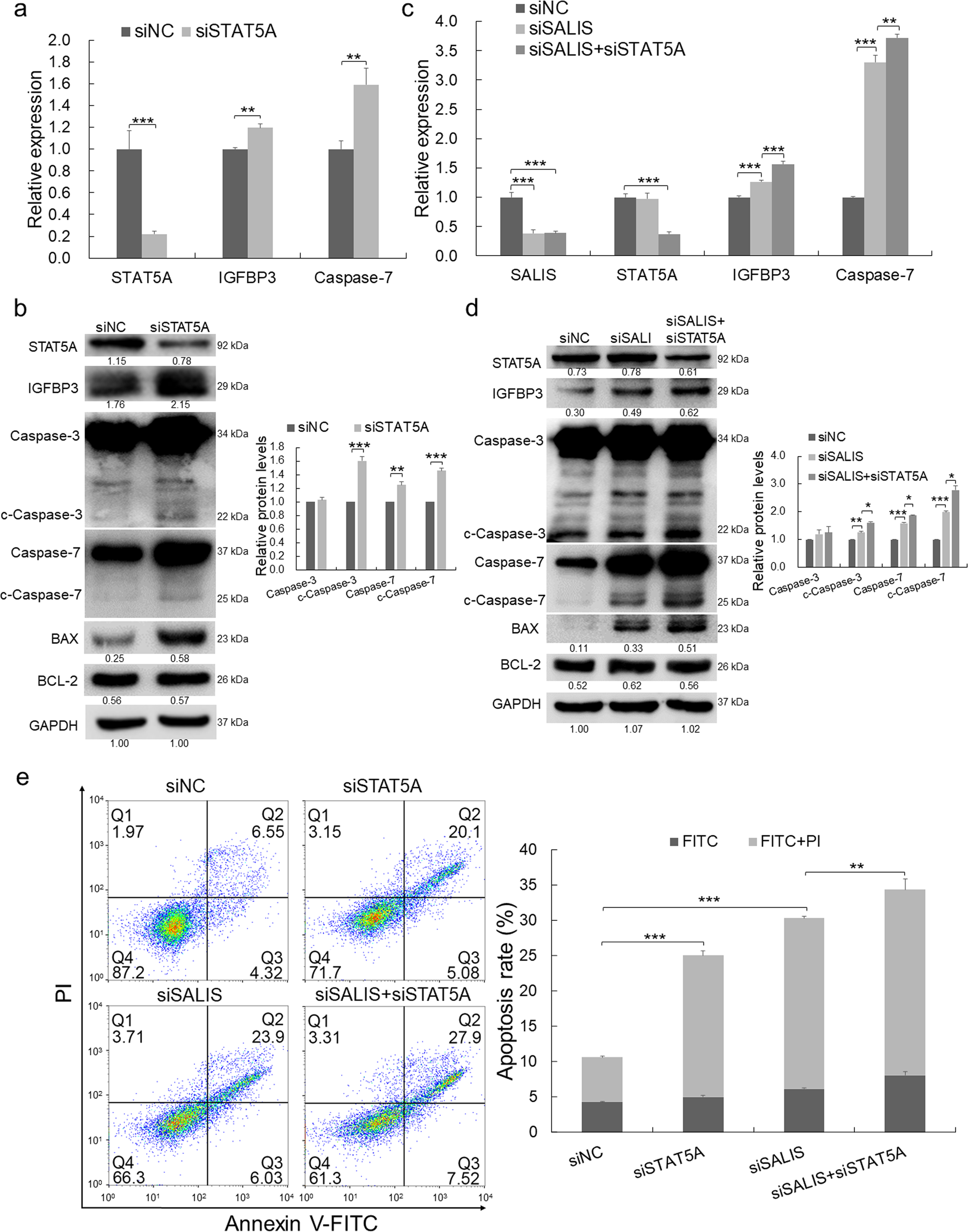
Fig. 6: The repression of IGFBP3 and Caspase-7 and apoptosis by SALIS is dependent on STAT5A.

a The RNA expression levels of STAT5A, IGFBP3, and Caspase-7 in HepG2 cells treated with siNC and siSTAT5A. b The protein levels of STAT5A, IGFBP3, BAX, BCL-2, Caspase-7, and cleaved forms of Caspase-3 and Caspase-7 were detected by Western blot after STAT5A knockdown. GAPDH was using as loading control. The bar figure in right panel shows the statistically-analyzed relative protein levels of Caspase-3, Caspase-7, and their cleaved forms. c The RNA expression levels of SALIS, STAT5A, IGFBP3, and Caspase-7 in HepG2 cells after treatment with siNC, siSALIS, siSALIS+siSTAT5A. d The protein levels of STAT5A, IGFBP3, BAX, BCL-2, Caspase-7, and cleaved forms of Caspase-3 and Caspase-7 were detected in HepG2 cells treated with siNC, siSALIS, siSALIS+siSTAT5A. The bar figure in right panel shows the statistically-analyzed relative protein levels of Caspase-3, Caspase-7 and their cleaved forms. e Apoptosis was detected by flow cytometry with Annexin V/PI double staining in HepG2 cells with treatment of siNC, siSTAT5A, siSALIS, siSALIS+siSTAT5A. The bar figure in right panel shows the statistically-analyzed apoptosis rate. The data are expressed as means ± s.d., n = 3. *P < 0.05, **P < 0.01, ***P < 0.001.