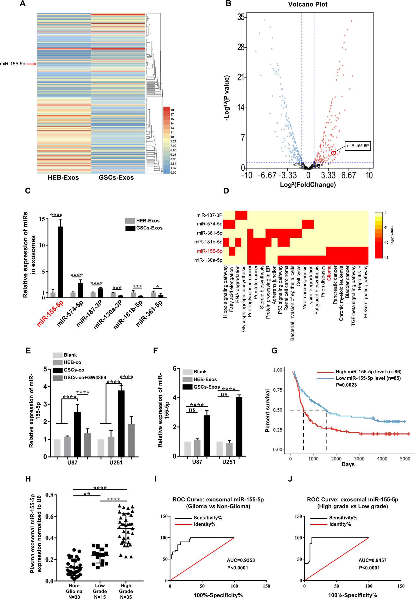
Fig. 2: The expression of exosomal miR-155-5p in GSCs-derived exosomes and in the plasma of glioma patients.

A Heatmap diagram of different expression levels of exosomal miRNAs between GSCs and HEB cells obtained using deep sequencing on the BGISEQ-500 platform; B Volcano plot of the differentially expressed miRNAs; C Different expression levels of exosomal miRNAs in GSCs-derived and HEB-derived exosomes were validated by RT-qPCR; D KEGG pathway analysis of exosomal miRNAs with remarkable differences; E The expression of miR-155-5p in glioma cells after co-culture with GSCs or GSCs treated with GW4869; F The effect of GSCs-derived exosomes on the expression level of miR-155-5p in glioma cells detected by RT-qPCR; G Kaplan–Meier plot and statistics for overall survival in glioma patients with high (n = 86) and low (n = 85) levels of miR-155-5p (from the TCGA), P-value = 0.0023; H Exosomal miR-155-5p in the plasma of patients with different grades of glioma determined by RT-qPCR; I ROC curves showing the ability of exosomal miR-155-5p in plasma to discriminate glioma patients, P-value < 0.0001; J ROC curves showing the ability of exosomal miR-155-5p in plasma to distinguish high-grade glioma and low-grade glioma; P-value < 0.001. Data represent as the mean ± SEM from three independent experiments; *P < 0.05; **P < 0.01; ***P < 0.001; ****P < 0.0001 (Student’s t-test).