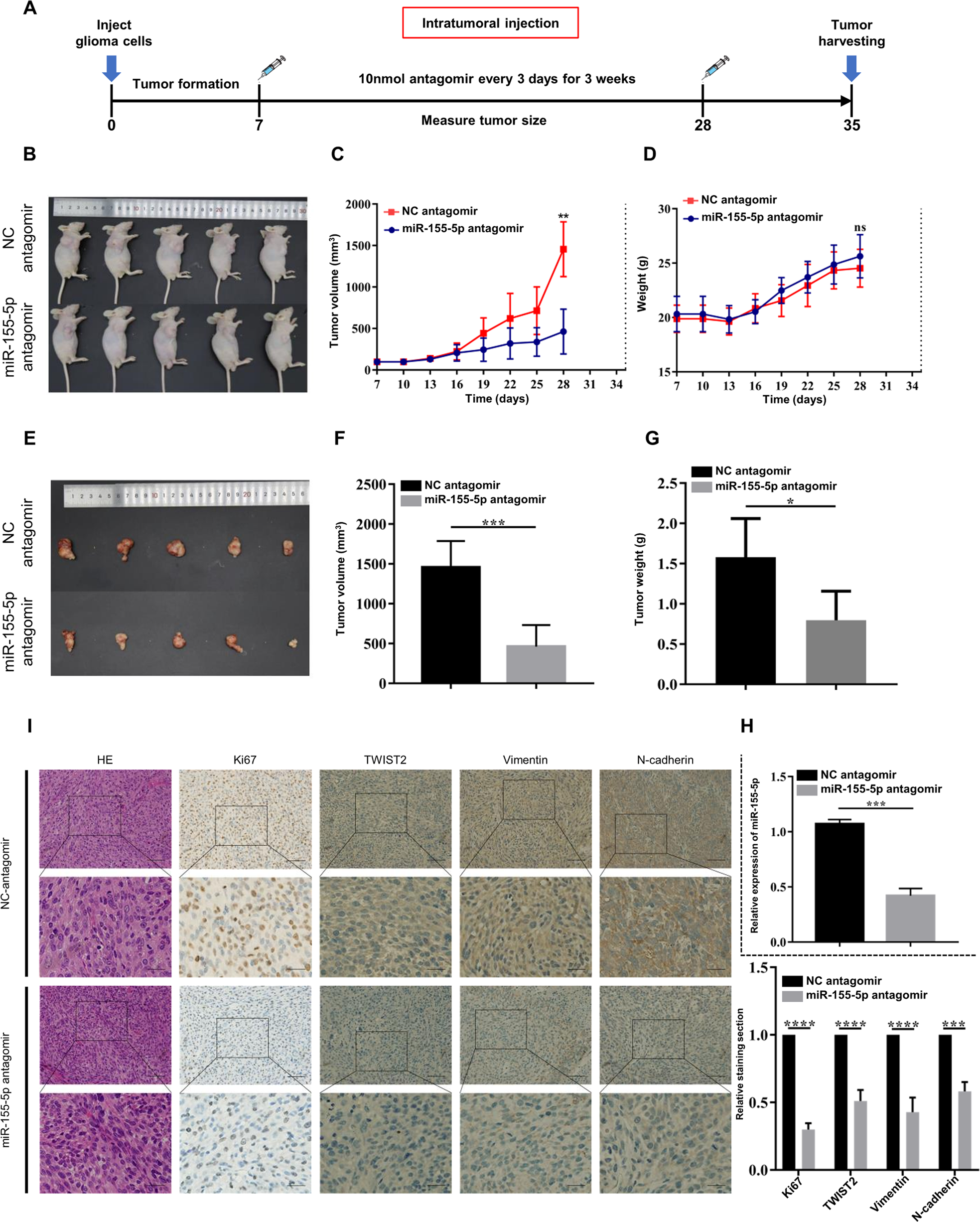
Fig. 4: Specific inhibition of miR-155-5p can suppress glioma progression in vivo.

A Illustration of the xenograft experimental process. Divergent arrows indicate the different stages; B Establishment of glioma xenografts in nude mice (2 groups, mice=5/group); C, D Tumor volume and mice weight were measured every 3 days; E Images of dissected tumors; F, G Volumes and weights of the dissected tumors treated with miR-155-5p antagomir or normal control; H Relative expression of miR-155-5p in xenograft tissues was measured by RT-Qpcr; I Relative expression of Ki67, TWIST2, vimentin and N-cadherin in xenograft tissues treated with miR-155-5p antagomir or NC was revealed using IHC staining. Representative images are shown. Scale bar, up: 100 μm; down: 50 μm. Data were expressed as the mean ± SEM (repetition = 3); ns not statistically significant; *P < 0.05; ***P < 0.001; ****P < 0.0001 (Student’s t-test).