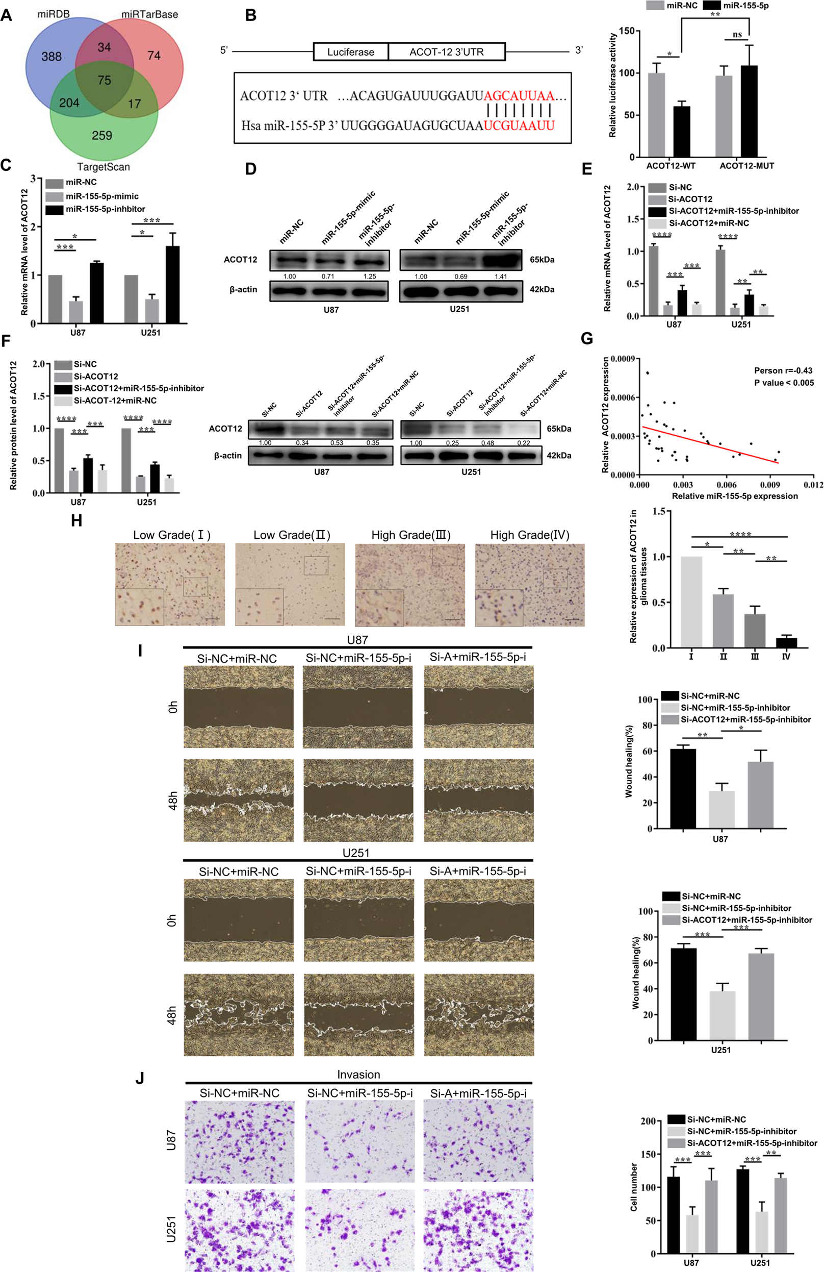
Fig. 5: ACOT12 is the downstream target of miR-155-5p and inhibits glioma development.

A Prediction of downstream target genes of miR-155-5p via four online databases (miRDB, TargetScan, miRTarBase); B Sequence alignment showing the potential binding sites between ACOT12 mRNA and miR-155-5p; Luciferase reporter activity of WT or MUT ACOT12 in 293 T cells co-transfected with miR-155-5p mimic; C, D Relative mRNA and protein levels of ACOT12 in glioma cells transfected with miR-155-5p inhibitor of mimic; E, F Relative expression level of ACOT12 in glioma cells transfected with si-ACOT12 alone or co-transfected with si-ACOT12 and miR-155-5p inhibitor detected by RT-qPCR and western blotting; G The Pearson correlation between miR-155-5p level and ACOT12 level was measured in glioma tissues. The ΔCt values (normalized to GAPDH) were subjected to Pearson correlation analysis (R = −0.43, P < 0.005); H Relative expression level of ACOT12 in glioma sections of different grades detected by IHC; I, J Migration and invasion of glioma cells transfected with miR-155-5p inhibitor or co-transfected with ACOT12 siRNA and miR-155-5p inhibitor, as detected by wound healing assays and Matrigel-coated Transwell assays. Representative images are shown. Data represent as the mean ± SEM from three independent experiments. *P < 0.05; **P < 0.01; ***P < 0.001; ****P < 0.0001 (Student’s t-test).