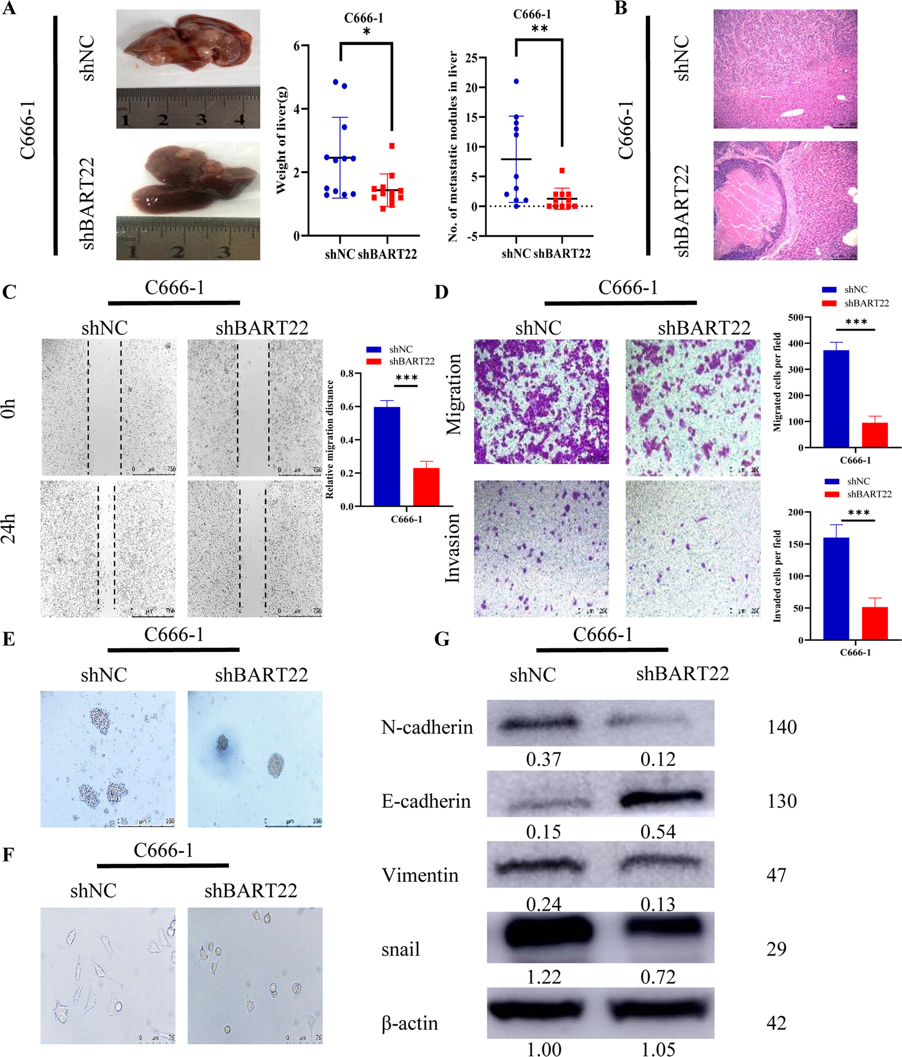
Fig. 5: Overexpression of EBV-miR-BART22 promotes the migration, invasion, and EMT of NPC cells.

A The representative image of the distant liver tumor was displayed. *P < 0.05. **P < 0.01. B H&E staining of the spleen tumors (magnification, ×100, Scale bar, 100 μm) were showed. C Representative photomicrographs of scratch wounds at 0 and 24 h after wounds were made. Scale bar = 100 mm (n = 3 each). Data are means ± S.E.M. *P < 0.05, **P < 0.01. D The C666-1 cellular migration and invasion capability were assessed by transwell migration and Boyden chamber invasion assays (E). Representative micrographs of indicated cells grown on matrigel for 10 days in 3D spheroid invasion assay. F Cells morphology was evaluated by phase-contrast microscopy. G The expression of epithelial and mesenchymal cell markers was examined by WB analysis in EBV-miR-BART-22 inhibition C666-1 and the corresponding control cells.