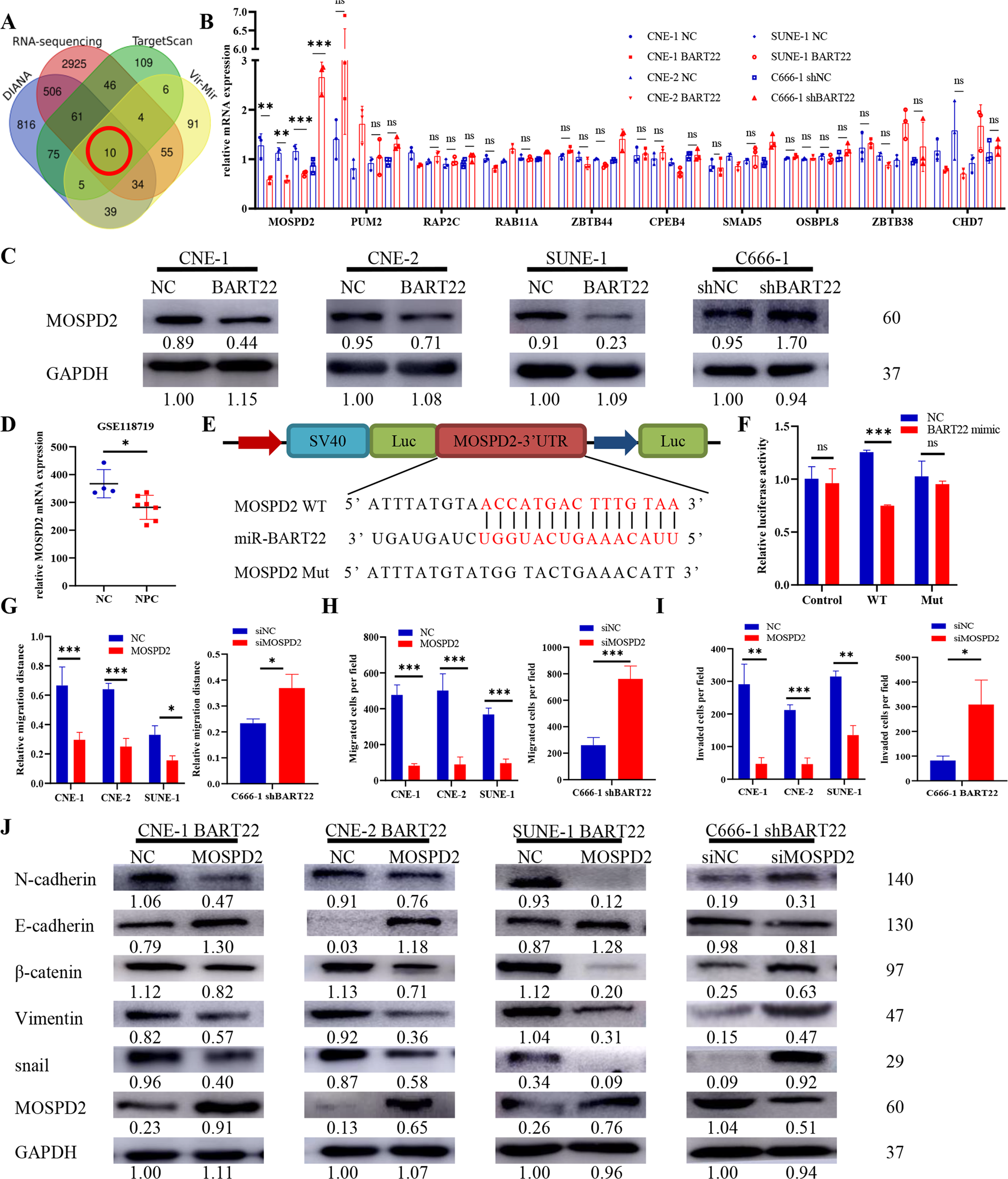
Fig. 7: MOSPD2 is a direct target of EBV-miR-BART22.

A A Venn diagram depicting the overlap of target genes predicted by TargetScan (green), RNA-sequencing (red), DIANA (blue), and Vir-Mir (yellow). Putative target genes identified by this approach are listed. B Quantitative reverse transcription-polymerase chain reaction (qRT-PCR) analysis of EBV-miR-BART22 regulation on target genes in nasopharyngeal carcinoma cells. C Expression of MOSPD2 in indicated cells was examined by WB analysis. D The relative expression levels of MOSPD2 in normal nasopharyngeal tissues and nasopharyngeal tumors in the GEO data set for nasopharyngeal carcinoma. E The construction of luciferase reporter vectors with inserted WT or mutant MOSPD2 3′-UTR sequences. F Changes in the normalized reporter gene activities of WT and mutant MOSPD2 3′-UTR luciferase reporter constructs responded to the co-transfection of negative control (NC) or EBV-miR-BART22 mimic in T293 cells. G Representative photomicrographs of scratch wounds at 0 and 24 h after wounds were made. Quantitative measurement of wound gaps by Photoshop software. H Quantification of indicated migrating cells in 5 random fields analyzed by Transwell assays, respectively. I Quantification of indicated migrating cells in 5 random fields analyzed by invasion assays, respectively. J Expression of epithelial cell marker, mesenchymal cell marker, β-catenin, and MOSPD2 in indicated cells were examined by WB analysis. GAPDH was used as a loading control.