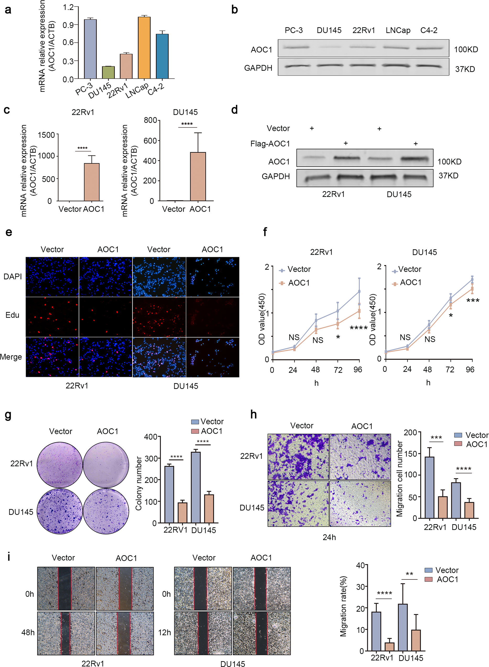
Fig. 3: AOC1 accretion depletes the malignant potentials of prostate cancer cells.

a, b RT-qPCR (a) and Western blot analysis (b) showed the expression of AOC1 in 22Rv1 and DU145. GAPDH served as an internal reference. Unpaired t-test. c, d. RT-qPCR (c) and Western blot analysis (d) showed the efficiency of overexpressing AOC1 in 22Rv1 and DU145. GAPDH served as an internal reference. Unpaired t-test. e-g CCK8 (f), EdU (e) and Colony Formation assays (g) showed the proliferation ability of 22Rv1 and DU145 after overexpression of AOC1. Unpaired t-test, ANOVA. h, i Wound-Healing (i) and Transwell Assay (h) showed the migration ability of 22Rv1 and DU145 after overexpression of AOC1. Unpaired t-test. (P < 0.05 as “*”; P < 0.01 as “**”; P < 0.001 as “***”).