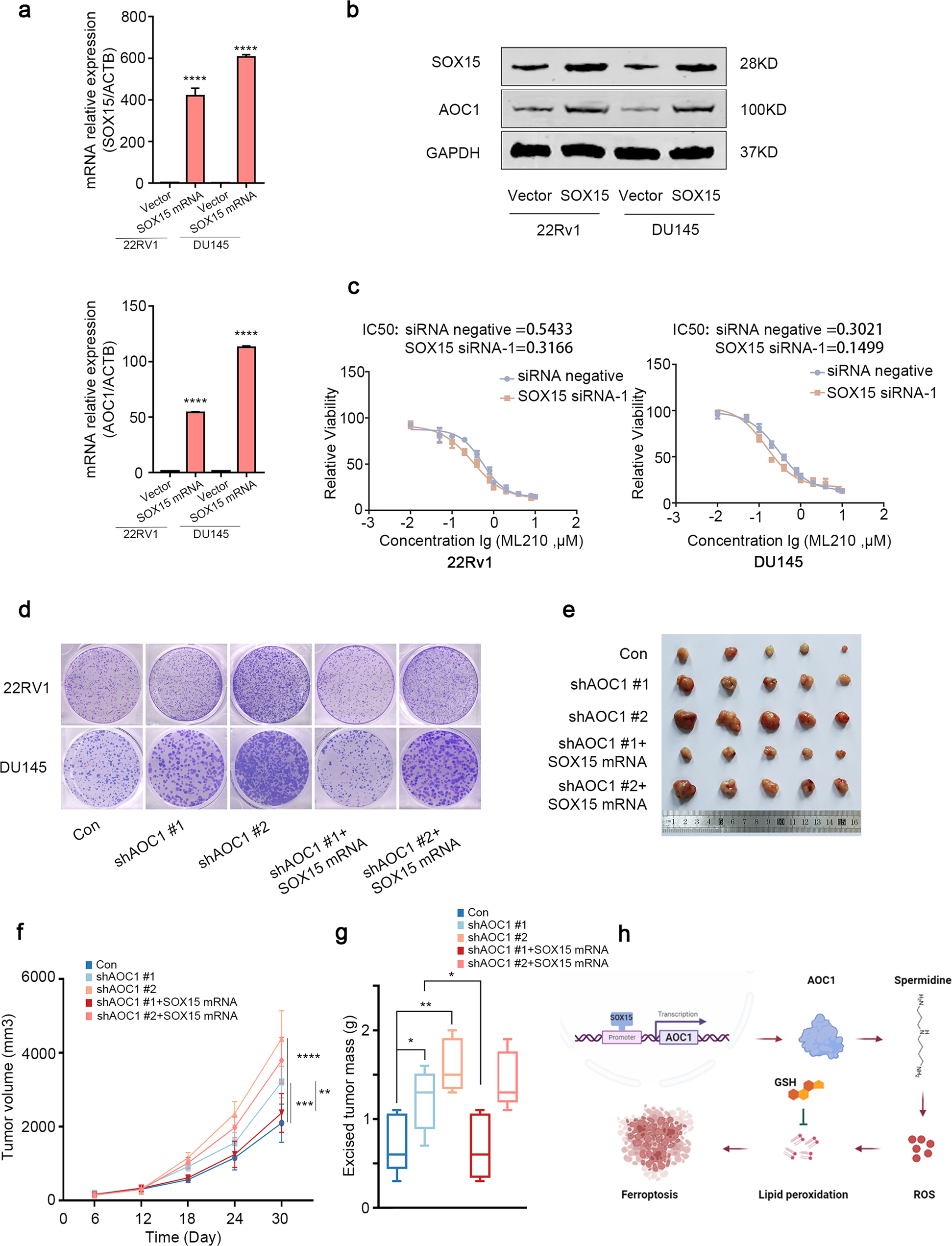
Fig. 7: SOX15 affects the progression of prostate cancer by regulating the expression of AOC1.

a, b RT-qPCR (a) and Western blot analysis (b) showed the expression of SOX15 and AOC1 in prostate cancer cell lines after overexpressing SOX15. GAPDH served as an internal reference. Unpaired t-test. c IC50 curve showed that the sensitivity of prostate cancer cells to ferroptosis inducer, ML210 after knocking down SOX15. d 22Rv1 and DU145 cells transfected with indicated shRNA or plasmid, and colony formation assay showed the proliferation ability of prostate cancer cells. e–g 22Rv1 cell transfected with indicated plasmid was injected into the right groin of SCID) mice, the tumors were collected after 33 days (e), the tumor volume (f) and tumor weight (g) were measured to show the tumor growth, Unpaired t-test, ANOVA. (P < 0.05 as “*”; P < 0.01 as “**”; P < 0.001 as “***”). h Specific mechanistic diagram of the SOX15/AOC1/ROS axis.