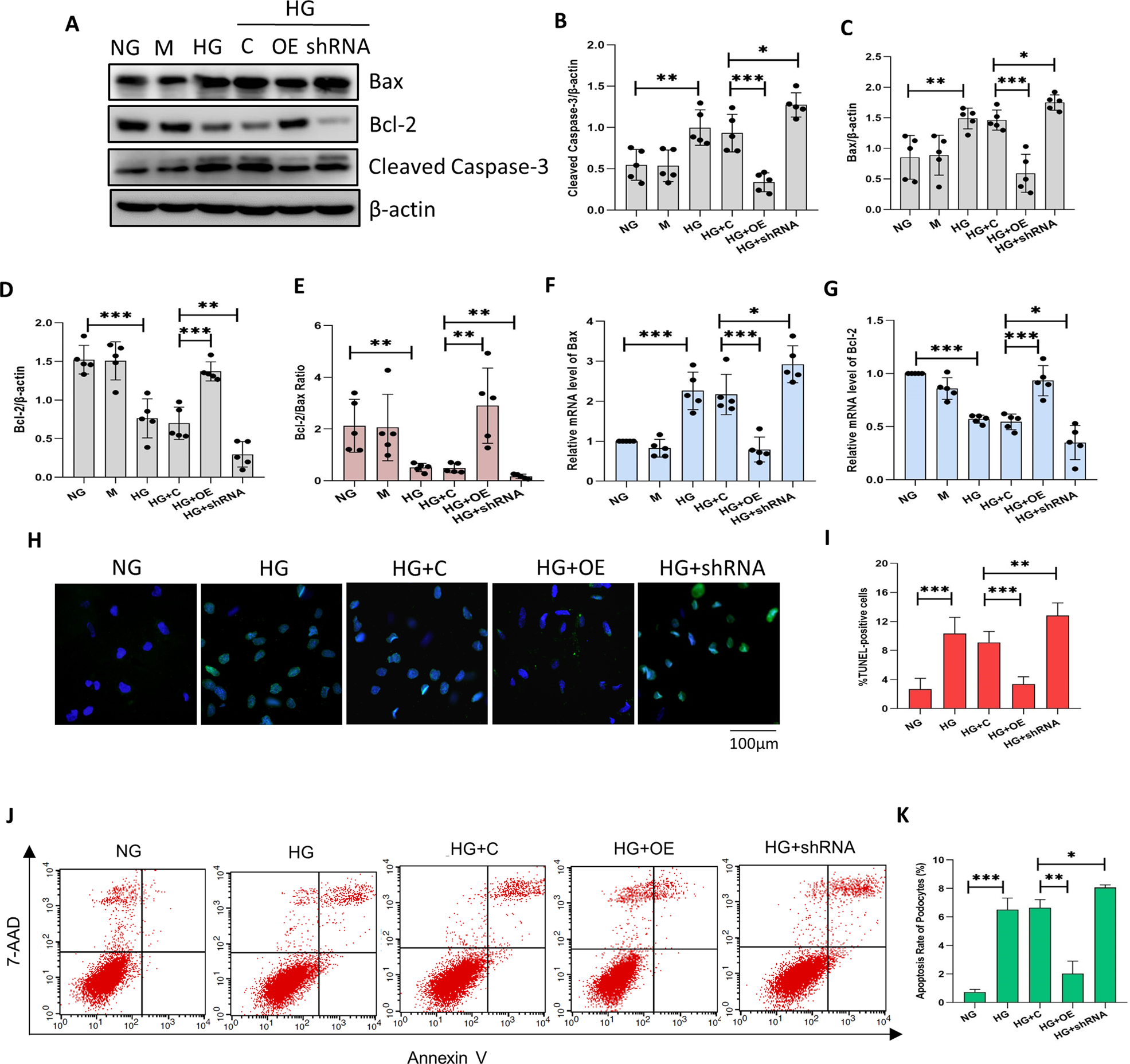
Fig. 3: Sestrin2 alleviates podocyte apoptosis induced by HG.

A–D A representative western blot and relevant quantification of Bax, Bcl-2 and Cleaved Caspase-3 in mouse podocytes (n = 5). E The relative expression of Bcl-2/Bax ratio in mouse podocytes. F, G The mRNA levels of Bax and Bcl-2 were analyzed by RT-qPCR in mouse podocytes (n = 5). H, I TUNEL staining results for podocytes under different conditions (n = 5). J, K The apoptosis rate of podocytes was detected by flow cytometry (n = 3). NG: 5.6 mM d-glucose; M: 5.6 mM d-glucose+24.4 mM mannitol; HG: 30 mM d-glucose; HG + C: HG + control shRNA plasmid; HG + OE: HG + Sestrin2 pcDNA; HG + shRNA: HG + Sestrin2 shRNA plasmid. Data are expressed as mean ± SD. *P < 0.05, **P < 0.01, ***P < 0.001. TUNEL terminal deoxynucleotidyl transferase-mediated dUTP nick-end labeling.