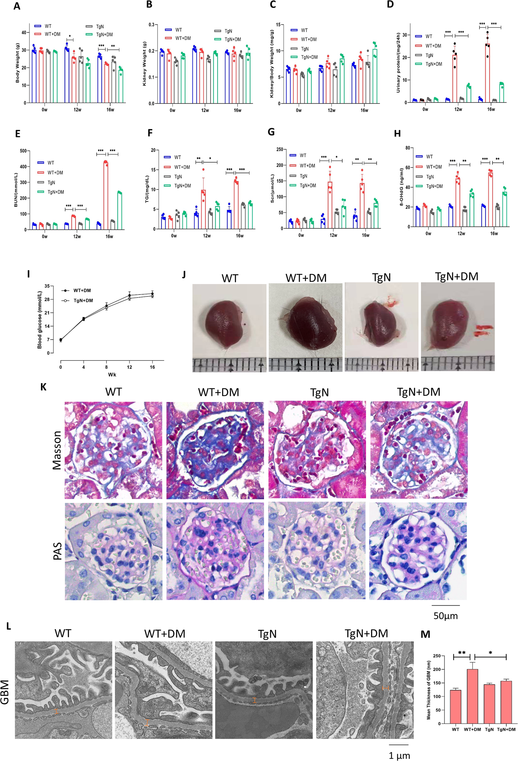
Fig. 5: Sestrin2 prevents glomerular manifestations in STZ-induced diabetic mice.

A–C The body weight, kidney weight, and kidney/body weight ratio were obtained from mice of WT, WT + DM, TgN and TgN+DM groups, which were sacrificed 12 weeks or 16 weeks after the onset of diabetes (n = 5). D–H The Urinary protein (24 h), BUN, TG, Scr, and 8-OHdG were detected from urine or serum of mice of four different groups, which were sacrificed 12 weeks or 16 weeks after the onset of diabetes (n = 5). I The blood glucose levels of four different groups of mice were examined every four weeks (n = 5). J The representative photographs of kidneys were captured from four groups of mice. K The representative Masson and PAS staining images of renal tissues of mice from four groups. L, M Transmission electron microscopy assay showed the ultrastructure of glomeruli in renal cortex from four groups of mice (n = 3). Orange lines referred to the thickness of the glomerular basement membrane (GBM). Magnification: ×10,000. STZ streptozotocin, WT wild-type mice, WT + DM diabetic WT mice, TgN B6-TgN (CMV-Sestrin2) mice, TgN + DM diabetic TgN mice, BUN blood urea nitrogen, TG triglyceride, Scr serum creatinine, 8-OHdG: 8-hydroxy-2 deoxyguanosine; PAS periodic acid-schiff. Data are expressed as mean ± SD. *P < 0.05, **P < 0.01, ***P < 0.001.