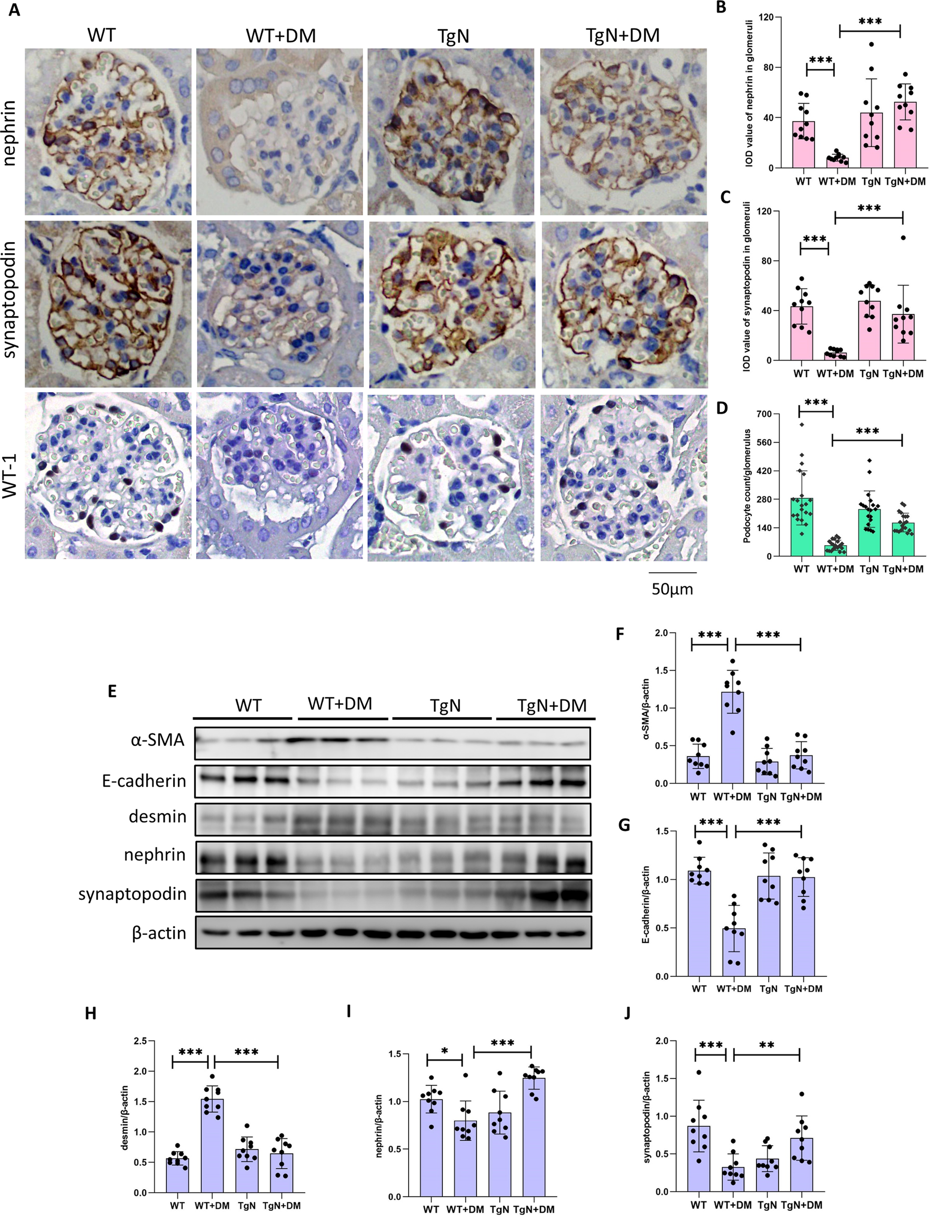
Fig. 6: Sestrin2 reverses podocyte phenotypic alterations along with reduction in podocyte number of diabetic mice.

A–D The expression of nephrin, synaptopodin and WT-1 of glomeruli from WT, WT + DM, TgN and TgN+DM mice were detected by immunohistochemistry (For nephrin and synaptopodin, 10 glomeruli were analyzed; and for WT-1, 20 glomeruli were analyzed. n = 5). E–J A representative Western blot and relevant quantification of α-SMA, E-cadherin, desmin, nephrin and synaptopodin in glomeruli from mice of four different groups (n = 3). WT wild-type mice, WT + DM diabetic WT mice, TgN B6-TgN (CMV-Sestrin2) mice, TgN+DM diabetic TgN mice, WT-1 Wilms’ Tumor 1. Data are expressed as mean ± SD. *P < 0.05, **P < 0.01, ***P < 0.001.