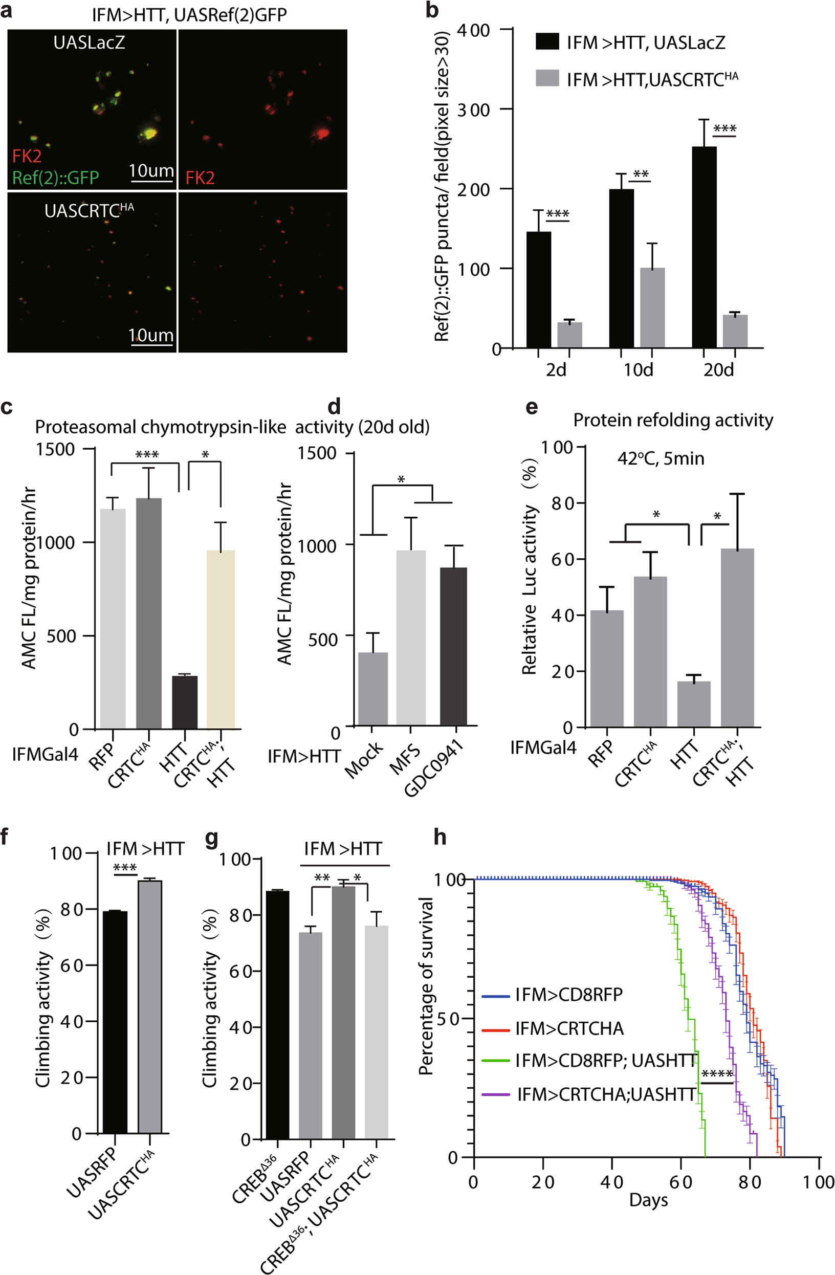
Fig. 6: Increasing CREB activity ameliorates pathogenesis in a fly model of Huntington’s disease.

a Ubiquitinated proteins in indirect flight muscles detected by anti-FK2 staining. Representative images were shown, Ref2P::GFP (green) and FK2(grey). Separate FK2 channel was shown on the right. n = 12 for each condition. Genotypes: IFM-Gal4, UAS-HTT.ex1.Q120; UAS-Ref(2)P::GFP, UAS-LacZ or IFM-Gal4, UAS-HTT.ex1.Q120; UAS-Ref(2)P::GFP, UAS-CRTC:HA. Scale bars: 10 um. b Ref(2)P::GFP positive puncta with pixel size bigger than 30 was quantified at different timepoints. n = 9 for each condition. Student’s t-test for statistical analysis. **p < 0.01. ***p < 0.001. Genotypes for a, b IFM-Gal4, UAS-HTT.ex1.Q120; UAS-Ref(2)P::GFP, UAS-LacZ or IFM-Gal4, UAS-HTT.ex1.Q120; UAS-Ref(2)P::GFP, UAS-CRTC:HA. c Chymotrypsin-like proteasomal activity (measured with fluorescence Suc-LLVY-AMC) in thoraces was quantified. AMC fluorescence in an hour was normalized with protein level. Student’s t-test for statistical analysis. *P < 0.05. ***P < 0.001. 8 thoraces were tested for each condition. d Chymotrypsin-like proteasomal activity in thoraces of 20d-old flies was quantified after treatment with miltefosine (MFS) (5days, 5 mg/ml) or GDC0941 (3days, 2 mg/ml). Student’s t-test for statistical analysis. **P < 0.01. 10 thoraces were tested for each condition. e Protein refolding capacity monitored by luciferase recovery after denatured at 42 °C for 5 mins. Experiments were performed in triplicates. Student’s t-test for statistical analysis. *P < 0.05. 10 thoraces were tested for each condition. f, g Climbing ability of 20d-old flies was examined with indicated genotypes. Student’s t-test for statistical analysis. Females were tested in f and male tested in panel g. ***p < 0.001. n = 25 for each condition. h Lifespan of female flies with indicated genotypes. n = 50-65 for each condition. Three independent replicates were measured. Log rank was performed for statistical analysis. ****p < 0.0001 between flies with genotypes IFM-Gal4, UAS-HTT.ex1.Q120; UAS-CD8::RFP and IFM-Gal4, UAS-HTT.ex1.Q120; UAS-CRTC:HA. Genotypes for c–g IFM-Gal4, UAS-HTT.ex1.Q120; UAS-CD8::RFP or IFM-Gal4, UAS-HTT.ex1.Q120; UAS-CRTC:HA, or IFM-Gal4; UAS-CD8::RFP or IFM-Gal4; UAS-CRTC:HA.