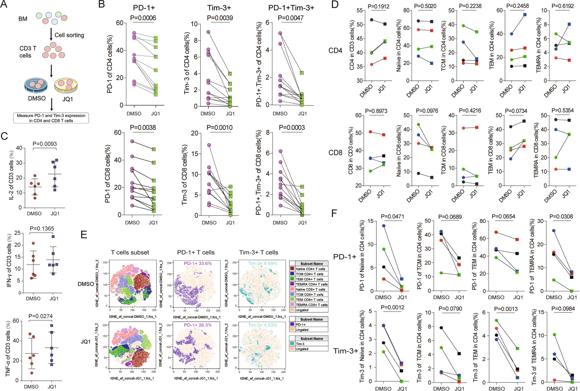
Fig. 4: BET inhibition reverses the exhausted phenotype of T cells from AML patients.
From: BET bromodomain inhibition rescues PD-1-mediated T-cell exhaustion in acute myeloid leukemia

A Flow diagram of the experimental design. B CD4 + T cells (first row) and CD8 + T cells (second row) from bone marrow (BM) of newly diagnosed AML patients were treated with 0.5 μM JQ1 for 24 h, and the percentages of PD-1-positive (first column), Tim-3-positive (second column) and PD-1 and Tim-3 double-positive (third column) cells were determined by FACS. C CD3 + T cells from patients were treated with 0.5 μM JQ1 for 24 h, and the percentages of IL-2, IFN-γ, and TNF-α from CD3 + T cells were evaluated by intracellular flow cytometry. D CD3 + T cells from AML patients (n = 4 samples) were treated with 0.5 μM JQ1 for 24 h, and the percentages of the CD4 + (upper), and CD8 + (lower) subpopulations were shown with differences in the phenotypic distribution of naive (CCR7 + CD45RA + , second column), TCM (CCR7 + CD45RA − , third column), TEM (CCR7 − CD45RA − , fourth column), and TEMRA (CCR7 − CD45RA + , right) T-cell subsets. E © Concatenated files representing AML samples in the DMSO group (upper) and JQ1 (lower) groups projected in tSEN plots after gating on lymphocyte cells. Distribution of naive, TCM, TEM, and TEMRA CD4 + T cells were shown as dark red, dark yellow, dark green, and dark purple, respectively, and the distribution of naive, TCM, TEM, and TEMRA CD8 + T cells were shown as light red, light yellow, light green, and light purple, respectively. F CD3 + T cells from AML patients (n = 4 samples) were treated with 0.5 μM JQ1 for 24 h, and the percentages of PD-1 positive (upper row) and Tim-3 positive (lower row) cells in naive (left), TCM (second column), TEM (third column), and TEMRA (right) CD4 + T cells were determined by FACS. Data are expressed as mean ± SD. P value < 0.05 was considered to be significant (two-tailed paired Student’s t tests).