Fig. 5: BRD4 inhibition suppresses the expression of PD-1 and Tim-3 via NFAT2.
From: BET bromodomain inhibition rescues PD-1-mediated T-cell exhaustion in acute myeloid leukemia

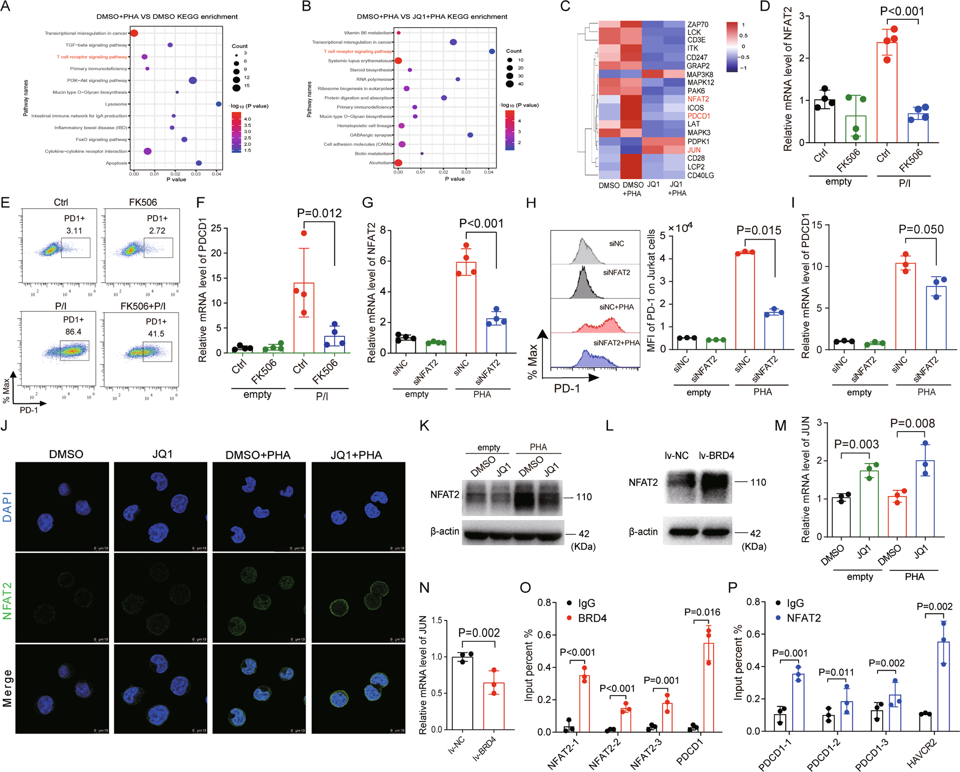
A The top 12 enriched terms of the Kyoto Encyclopedia of Genes and Genomes (KEGG) enrichment pathway analyses were shown in the bubble plot (DMSO + PHA VS DMSO). The KEGG pathways was identified by R package “clusterProfiler”, and P < 0.05 was considered statistically significant. B Scatter plot of top 15 enriched KEGG pathways were shown in the bubble plot (DMSO + PHA VS JQ1 + PHA). C A heatmap of the expression of genes involved in the TCR signaling pathway in Jurkat cells was analyzed by RNA-seq. D CD8 + T cells were cultured with 100 ng/ml FK506 for 24 h in the presence and absence of P/I (PMA: 20 ng/L, ionomycin: 0.5 μM), NFAT2 expression was determined by qRT-PCR (n = 4). E PD-1 expression of CD8 + T cells treated with 100 ng/ml FK506 for 24 h in the presence and absence of P/I was determined by FACS (n = 4). F PD-1 expression of CD8 + T cells treated with 100 ng/ml FK506 for 24 h in the presence and absence of P/I was determined by qRT-PCR (n = 4). G Jurkat cells were stimulated with and without PHA (150 ng/mL) after NFAT2 knockdown, then qRT-PCR was used to examine the expression of NFAT2 (n = 4). H PD-1 expression of Jurkat cells stimulated with and without PHA (150 ng/mL) after NFAT2 knockdown was determined by FACS (n = 3). I PD-1 expression of Jurkat cells stimulated with and without PHA (150 ng/mL) after NFAT2 knockdown was determined by qRT-PCR (n = 3). J Jurkat cells were treated with 0.5 μM JQ1 for 24 h in the presence and absence of PHA (150 ng/mL), and NFAT2 expression was detected by immunofluorescence. K Jurkat cells were treated with 0.5 μM JQ1 for 24 h in the presence and absence of PHA (150 ng/mL), and NFAT2 expression was detected by western blot. L NFAT2 expression was examined by western blot after overexpressing BRD4 in Jurkat cells. Shown are the representative images of three separate experiments. M Jurkat cells were treated with 0.5 μM JQ1 for 24 h in the presence and absence of PHA (150 ng/mL), the expression of JUN was examined by qRT-PCR (n = 3). N JUN expression was detected by qRT-PCR after BRD4 overexpression in Jurkat cells (n = 3). O Chromatin samples from Jurkat cells stimulated with 150 ng/ml PHA for 24 h were immunoprecipitated with anti-BRD4 antibody, and enrichment of BRD4 at the promoter regions of NFAT2 and PDCD1 was measured by qRT-PCR (n = 3). P The chromatin samples were stimulated with 150 ng/ml PHA for 24 h and immunoprecipitated with an anti-NFAT2 antibody, enrichment of NFAT2 at the promoter regions of PDCD1 and HAVCR2 was measured by qRT-PCR (n = 3). Data are expressed as mean ± SD. n = 3 or more independent biological replicates, presented as individual points. P value < 0.05 was considered to be significant (D, F–I, M, O, P: one-way ANOVA with Bonferroni post hoc test; N: two-tailed unpaired Student’s t tests).