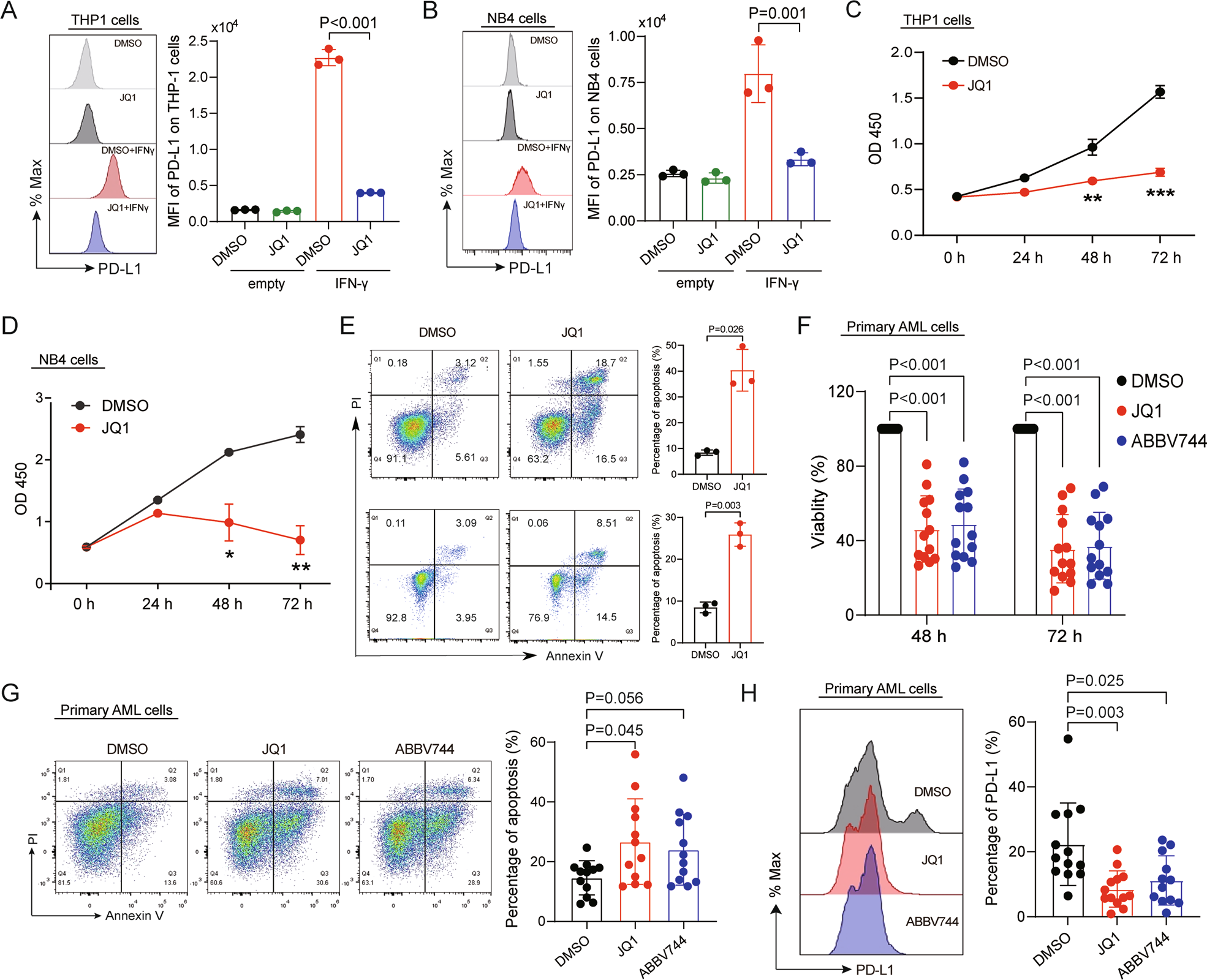
Fig. 6: BET inhibitor suppresses PD-L1 expression and cell growth and promotes cell apoptosis in AML.
From: BET bromodomain inhibition rescues PD-1-mediated T-cell exhaustion in acute myeloid leukemia

A THP1 cells were treated with 0.5 μM JQ1 for 24 h in the absence and presence of 20 ng/ml IFN-γ, PD-L1 expression was determined by FACS (n = 3). B NB4 cells were treated with 0.5 μM JQ1 for 24 h in the absence and presence of 20 ng/ml IFN-γ, PD-L1 expression was determined by FACS (n = 3). C THP1 cells were treated with 0.5 μM JQ1 for 72 h, the proliferation assay was evaluated by CCK-8 assay at the indicated time point (n = 3). D NB4 cells were treated with 0.5 μM JQ1 for 72 h, the proliferation assay was evaluated by CCK-8 assay at the indicated time point (n = 3). E THP1 cells (upper) and NB4 cells (lower) were treated with 0.5 μM JQ1 for 24 h, and apoptosis was determined by FACS (n = 3). F The CD3− cells isolated from the bone marrow of newly diagnosed AML patients using human CD3 microbeads were administrated with 0.5 μM JQ1 and 2 μM ABBV-744 for 48 h, then the proliferation was assayed by CCK-8 experiment at the indicated time points (n = 13 samples). G The apoptosis of CD3− cells isolated from the bone marrow of newly diagnosed AML patients was detected by FACS (n = 12 samples). H PD-L1 expression of CD3− cells isolated from the bone marrow of newly diagnosed AML patients were detected by FACS (n = 13 samples). Data were expressed as mean ± SD. n = 3 or more independent biological replicates, presented as individual points. P value < 0.05 was considered to be significant (A–D, F–H: one-way ANOVA with Bonferroni post hoc test; E: two-tailed unpaired Student’s t tests).