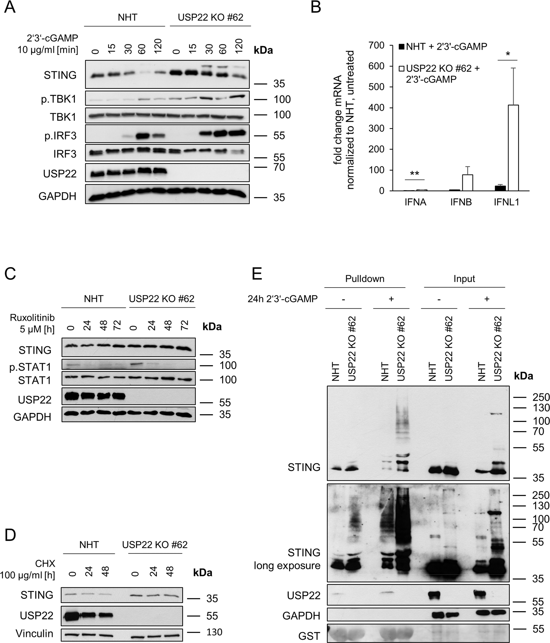
Fig. 5: USP22 negatively regulates STING activation and ubiquitination.
From: USP22 controls type III interferon signaling and SARS-CoV-2 infection through activation of STING

A Western blot analysis of STING, phosphorylated and total TBK1, phosphorylated and total IRF3 and USP22 expression levels in control (NHT) and CRISPR/Cas9-generated USP22 KO HT-29 single clone (USP22 KO #62) subjected to 2’3’-cGAMP (10 µg/ml) for the indicated time points. GAPDH served as loading control. Representative blots of at least two different independent experiments are shown. B mRNA expression levels of IFNA, IFNB, and IFNL1 in control and USP22 KO HT-29 cells (USP22 KO #62) subjected to 2’3’-cGAMP (10 µg/ml) for 3 h. Gene expression was normalized against 28 S mRNA and is presented as x-fold mRNA expression compared to NHT. Mean and SD of three independent experiments in triplicate are shown. *P < 0.05; **P < 0.01. C Western blot analysis of STING, phosphorylated and total STAT1 and USP22 expression levels in control and USP22 KO HT-29 cells (USP22 KO #62) subjected to the JAK/STAT inhibitor ruxolitinib (5 µM) for the indicated time points. GAPDH served as loading control. Representative blots of at least two different independent experiments are shown. D Western blot analysis of STING and USP22 expression levels in control and USP22 KO HT-29 cells (USP22 KO #62) subjected to CHX (100 µg/ml) for the indicated time points. Vinculin served as loading control. Representative blots of at least two different independent experiments are shown. E Western blot analysis of TUBE-enriched ubiquitin-modified STING from control and USP22 KO HT-29 cells (USP22 KO #62) subjected to 2’3’-cGAMP (10 µg/ml) for 24 h. GAPDH served as loading control and Ponceau S staining confirms equal loading of GST-TUBE beads. Representative blots of at least two different independent experiments are shown.